Bonjour les Amis,cherche schéma Sonolor Sensation.Merci
Merci Radiolo,c est le Sensation de 1954 avec la 6AF7.C était pour un Ami qui achète de joli radio et qui s amuse à changer tous les chimique la je suis d accord, et hélas il change tous les condos goudrons pas d accord{sauf le CL} c est pas son métier ! je te dit pas toutes les erreurs de câblage qu il fait .mtn je lui ai dit qu il me porte le radio avant de le toucher bref, problèmes résolu ,châssis classique qui peut se dépanner sans schéma{en toute modestie}
Cette fois ci il avait brancher le + d un chimique HT au point milieu du secondaire au transfo de la HT.je te dit les bruits bizarre qu il faisait! ![]()
bonjour
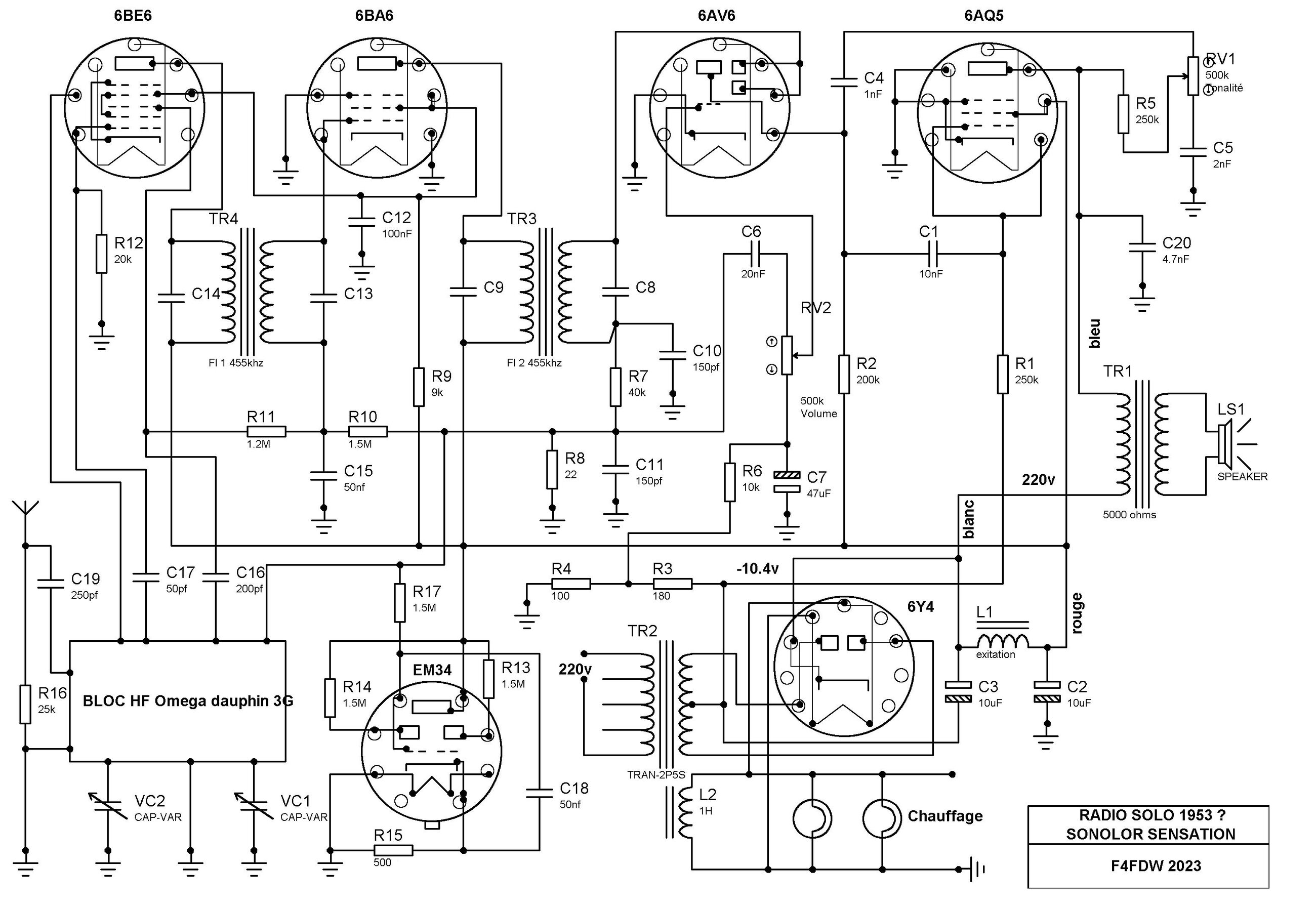
J’ai un radiosolo équivalent au Sonolor sensation avec EM34 mais c’est pratiquement pareil , schéma relevé .
Excellent Merci,je l ai donné à mon ami.
et je l’ai mis dans la fiche du sonolor sensation 2
excellent
Toutes mes excuses , la cathode doit rejoindre L1 bien sur , bien vu Philippe , je vais rectifier le schéma .
73 Laurent f4fdw
si au passage tu pouvait virer le fond bleu pour ceux qui impriment les schemas
J’ai lu dans tes pensées !!!
tu peux le charger dans la fiche comme cela tu passera a la postérité ,
et je supprimerai les anciennes versions
OK Remy c’est fait , mis dans radiosolo et sonolor .
Bonsoir. pendant, que l’on est à la correction, il y a d’autres petite bricoles :La résistance R4dans le circuit de polarisation, ne peut pas faire 10K. Toujours dans le circuit de polar, leC7, est a l’envers. Avec 500K (R15), l’œil, va resté fermé. La cathode de la 6BE6, est en l’air, elle doit aller au bloc d’accord, sur la cosse réservée a la cathode (Montage ECO).
Les relevés de schéma, sont toujours difficiles, rien a faire, on oublie toujours quelque chose !
Bon c’est qu’un relevé, il peut y avoir des fautes , même les schémas d’origine ont en aussi , hi , condo à l’envers , R de mauvaise valeur , mais la cathode de 6BE6 est bien connectée au bloc , broche 2 !!!
Ne pense pas, que je veuille émettre une critique sur ce travail, je sais parfaitement, ce que ça représente. Nous sommes ensemble, pour garder les traces du passé de la radio, a notre niveau de collectionneurs, et, un schéma de principe, se doit d’être exact, et grâce, a ce qui a été fait là, un manque de plan, a été bouché, et ce nouveau document servira certainement un jour pour remettre en marche une radio de ce type, ou approchante .C’est un bon boulot !
Pas de soucis , bien que c’est frustrant mais c’est constructif et on apprends aussi avec les erreurs, c’était un de mes premiers relevés depuis que je fais dans le vintage .
Doctsf (Modèles & Marques)
Annonces 




