bonjour
J’ai un poste batterie sans lampes , j’ai relevé le schéma et fais quelques essais pas concluant avec une E415,E409,et ersatz B406 , la réaction semble fonctionner mais pas de réception , la bobine réaction est fixe et l’autre est mobile avec 60sp et 25sp pour les bobines , le schéma est 'il correct avec ces lampes et bobines ? merci pour vos avis .
Laurent f4fdw
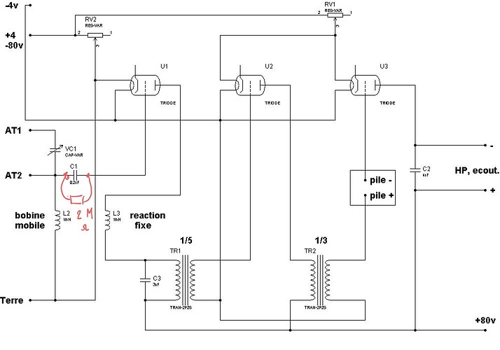
Bonjour, votre schéma ne peut pas fonctionné
Il manque la détection et la pile de polarisation n’est pas a la bonne place.
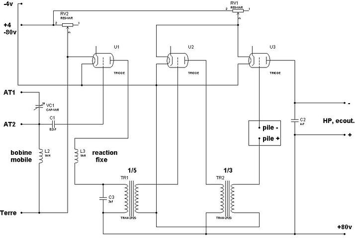
Voici un petit schéma
Gaby
bonjour Gabriel
D’après vous il faudrait déplacer la pile et rajouter une bobine coté antenne c’est bien cela ? , mais bon il n’y a qu’une bobine mobile sur ce poste , j’ai tendance à dire qu’il a du fonctionné , je ne sais pas comment rajouter une bobine mobile !!!
bjr,
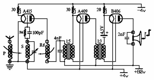
j’ai ce poste batterie 3 lampes avec les bobines extérieures dont voici le schéma
la reaction se fait en approchant ou en éloignant les bobines!
j’en ai un autre où la bobine de réaction pivote a l’intérieur de la bobine d’accord:
voir l’article complet sur mon site:
Merci Domi pour ce lien Très intéressant, j’ai un transfo coupé d’après les dernières investigations .
Bonsoir,
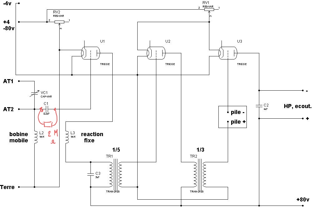
Pour que la détection fonctionne, il manque la résistance de détection, entre 2 et 3 MΩ
Si la réaction ne se produit pas, il faut intervenir les fils sur la bobine de réaction, pour inverser la phase.
Oui la résistance est bien présente mais pas vu car cachée derrière la capa mais elle fait 8M ohms , je sais pas
Si c’est encore acceptable .
La pile est correcte à cette place ou faut la déplacer ?
C’est un peu beaucoup, normalement c’est comme je l’ai dit entre 2 et 3 M Ω, éventuellement 4 MΩ, mais pas 8.
La pile de polarisation serait peut-être mieux entre « le bas » du secondaire des transformateurs et le négatif des filaments, ainsi on peut polariser les deux étages BF en même temps, pour autant que l’on utilise deux B406 pour l’amplificateur BF.
On peut également mettre un condensateur de 2 nF en parallèle sur les primaires des deux transformateurs BF comne sur la sortie HP.
Merci Henri-Louis pour tous les infos très utiles , j’utilise les A415,A409 et B406 comme sur le schéma de CFP pour l’instant , donc une seule polarisation , je voulais savoir si cela change en déplaçant la pile avant l’enroulement du dernier transfo, donc coté -4v .
Doctsf (Modèles & Marques)
Annonces






