Bluetooth pour radio Murphy B485

Bonjour,

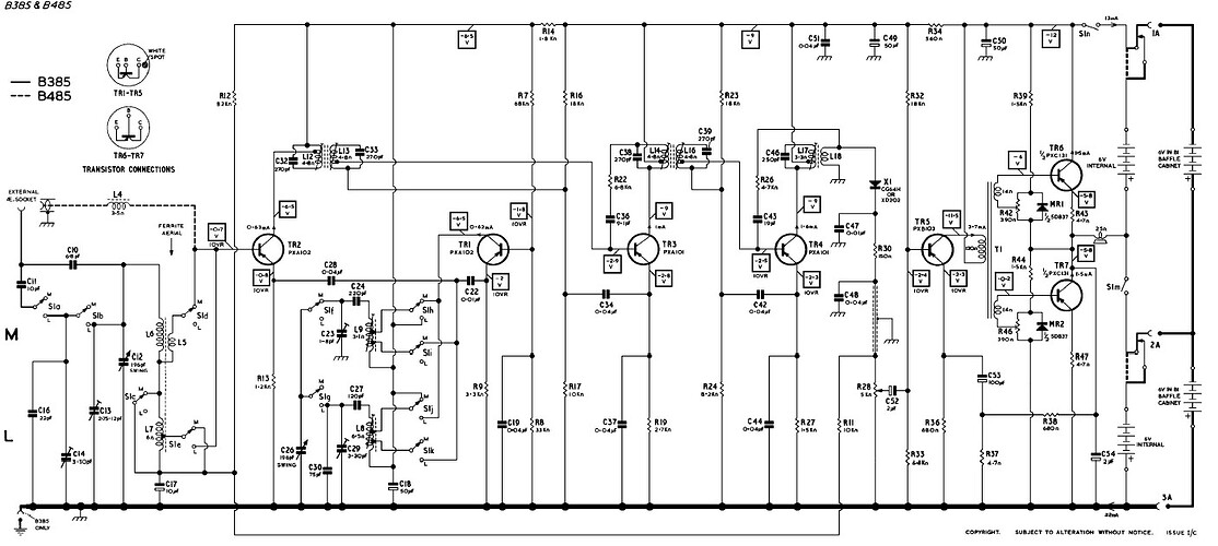
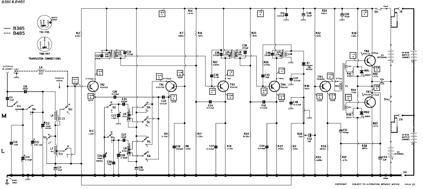
Je suis sollicité pour installer un adaptateur Bluetooth sur un autoradio Murphy B385 dont voici la fiche:

et le schéma:

1 : Son propriétaire souhaite l’installer sur sa 2CV. Il est alimenté par des piles mais je vois que le plus alimentation est au châssis. Quelles précautions ?

2: S’il est installable, je suppose que la sortie Bluetooth une fois réalisée l’adaptation en mono devra être connectée sur le potentiomètre R28. Quelles précautions prendre ?

Merci pour vos conseils.

Alfred_31

Bonsoir

Pas de soucis particulier pour installer un petit modem Bluetooth dans ce récepteur. Avez-vous idée de quel module il s’agit ?

Pour le raccordement, oui, c’est bien sur le potentiomètre R28 qu’il faudra raccorder la sommation des canaux G et D en sortie du Bluetooth.
Il faudra libérer le point chaud du potentiomètre (couper la liaison entre R30 et R28) et raccorder la sortie BT sur ce point libéré de R28.

Mais le mieux est de prévoir un inverseur AM / Bluetooth, si l’utilisateur veut conserver la possibilité de garder la réception AM, pour l’intégrité du poste.

Merci @DWK . Le module que j’utilise est celui-ci :

Le petit module implanté sur votre CI est sans doute le plus connu des modems Bluetooth et aussi probablement l’un des moins chers !

Je l’ai utilisé de nombreuses fois sans jamais rencontré le moindre soucis.

Pour la sommation G + D, sachant que R28 = 5 kohms vous pouvez raccorder deux résistances de 10 kohms (une en série dans chaque sortie), afin de conserver un niveau audio compatible.

Je complète mon précédent message :

Juste pour info, pour l’alimentation, sauf si cela est déjà fait, vous pouvez vous simplifier la vie en adoptant une Zener plutôt qu’un régulateur.

C’est ce qui a été fait sur le montage MiniTx.
Voir le schéma page 5 de cette documentation qui utilise le même module Bluetooth (partie supérieure droite du schéma)

La plaquette en photo c’est ce que j’utilise dans un poste qui a un chauffage 6.3 VAC. Avec un 12 V continu disponible une zener s’impose effectivement.

Je suis allé voir la doc, super (pour info la zener est nommée D7 dans le schéma et D6 en nomenclature :wink:).

Bonjour

Rien de tel qu’un œil neuf pour repérer les coquilles !
Merci du signalement, ce sera corrigé dans la prochaine édition.

Et bon montage dans cet autoradio qui va reprendre du service !

Oh pour l’instant il n’est pas encore chez moi !

Bonjour
Mon dernier montage sur un petit autoradio Radiola RA330 ,j’ai utilisé les touches prérèglées ,FM et Bluetooth ,un régulateur 7805 et deux condensateurs pour decouplage 100nF et 4,7 microfarad


Salutations Jean-Luc

J’ai enfin reçu le poste Murphy pour ajout d’un adaptateur BT. C’est finalement un B485.

J’ai pu injecter le signal comme indiqué plus haut sur le potentiomètre de volume. Pour faire l’essai, j’ai utilisé un adaptateur BT possédant sa propre alimentation et tout fonctionne correctement.

Pour intégrer le module je dois maintenant l’alimenter à partir des batteries du poste. Une Zener et une résistance feront l’affaire pour obtenir les 5 V nécessaires. Le problème est que sur le poste le positif est au châssis.

Je pense que ça ne va pas bien se passer …

J’ai pensé ajouter une alimentation par piles pour le module BT au prix de complications pour la mise sous et hors tension.
Une deuxième possibilité est l’ajout d’un transformateur sur la sortie du module BT. Là le problème est l’encombrement. Et quel transformateur et où le trouver ?

Vos conseils seront les bienvenus. :wink:

En attendant, je fais des photos pour la fiche :grinning:

Alfred_31

Bonjour
Positif à la masse ! Pour l’alimentation il vaut mieux utiliser un régulateur 5 volts ,je ne pense pas qu’il y ai de soucis avec la BF à part peut-être les deux chimiques sur le module qui vont se trouver inversé, on peut ajouter un petit transfo rapport 1/ 1
On en trouve sue ebay 1k / 8 ohms j’ai déjà fait en ajoutant 2 résistances 33ohms en sortie module
Les modules sont fait pour un casque en sortie de 32 ohms l’impédance

Salutations Jean-Luc

Tu peux aussi isoler la BF par capa.

Je viens de voir celui ci aussi:

Mais 2 capas 47 nF sur la BF serait encore le plus simple.

J’ai tenté la solution avec 1 capa sur la sortie bf du module. Une seule car le point froid est relié à la masse du module en interne. Le module bt clignote mais n’arrive pas à s’apairer avec mon téléphone.
J’ai commandé et installé le transfo 1:1 600 Ohms ci dessus. Et même probleme d’apairage.
Je me suis penché sur l’alimentation: 1 R de 220 Ohms et zener 5.6 V : instable. Un peu mieux avec 47 micro F en //. Parfait avec 220 microF. Et tout fonctionne.

Je n’ai pas retenté la solution avec capa mais devrait être ok aussi je pense. :smirk: