Bonjour. L’arrêt automatique en fin de disque ne fonctionne plus. L’ampoule qui éclaire -ou pas- la LDR fonctionne. La résistance de la LDR dans le noir est de 2,7 K Ohm, éclairée par une Led « un peu forte » elle descend à 1,3 K Ohm. Ça me parait très faible dans le noir, mais je ne trouve pas la référence de cette LDR sur le manuel de service (joint). A vot’ bon cœur
Service Manuel GA212.pdf (11,4 Mo)
. Cordialement.
tu as verifie les tensions , elles sont conformes a celle indiquées
et il y a 2 reglages de sensibilite voir la doc
Non… En plus j’ai mesuré la résistance de la LDR sans la déconnecter du CI. Je vais contrôler les tensions.
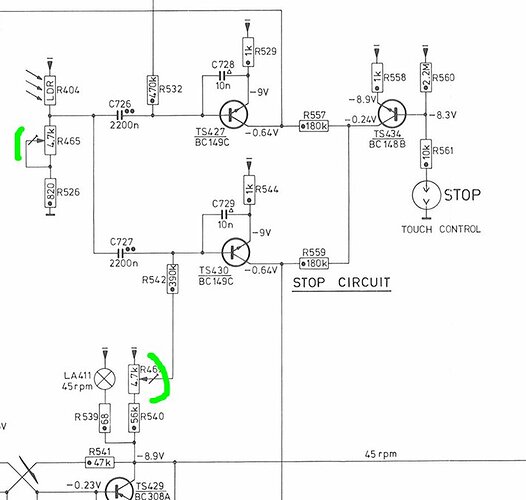
Bonjour. Tensions mesurées :
TS427 -5,74V sur e (-9V sur notice)
TS429 -5,85 sur c ; -3,0 sur b (-0,23V sur b) ; +3,29v sur e (-8,9V sur notice)
TS430 -5,8V sur e (-9V sur notice).
Fond de la platine retiré (photo), le moteur s’arrête bien quand j’amène le bras vers le centre (aussi bien en 45 trs qu’en 33 trs), ce qui n’est pas le cas quand la platine est remontée et à l’horizontale. Quand le fond est retiré et la platine verticale, à la lumière de l’ampoule qui éclaire la LDR s’ajoute celle de la lumière ambiante. Pb de contraste quand le fond est remis en place ? Je vais faire varier R465 et R467 pour voir…
l’ampoules et bien de la bonne tension et puissance ?
le bulbe verre n’est pas noirci par le vieillissement ?
Elle est propre, mais c’est l’ampoule d’origine. Je peux essayer d’en changer.
il y a quand meme de gros ecarts de mesure de tension entre le schema et ta platine
il faudrait essayer de comprendre
les capas C726 et C727 ne fuient pas ?
Il faut que je les démonte pour les tester, ça va me prendre un peu de temps (démontage du C.I)
Pas moyen de démonter le C.I proprement. Les potars R465 et 467 à fond les tensions aux émetteurs de TS427 et TS 430 augmentent un peu - environ 0.6V. J’ai tout refermé et rien ne change. Tant pis. Mais ce n’est pas grave, à part ça la platine fonctionne ce qui n’est pas mal pour une platine que j’ai acheté fin 1975 avec l’ampli tuner associé (22RH720) qui fonctionne encore. Je vais quand même commander une ampoule, sait-on jamais. Bonne soirée.
Doctsf (Modèles & Marques)
Annonces (MAINTENANCE)


