Poste batterie amateur: Help pour le schéma

Bonjour,

J’ai besoin d’un coup de main pour un poste batterie à 4 tubes extérieurs.

C’est la première fois que j’attaque un poste batterie. Le problème c’est qu’il n’est pas complet. Il manque certaines connections. Donc je viens vous demander de l’aide.

J’ai relevé le schéma, incomplet vu qu’il manque des connections (signalé par des points d’interrogation. D’autre part je n’ai pas les tubes, ni les bobines. Que faudrait ‘il mettre comme tubes ?

Je ne comprends pas du tout le principe des bobines. Je pense que la self « L1 » est la self de réaction mais que vient faire la self « L3 » dans cette affaire ?

Et comment lier l’anode du tube 1 vers la grille du tube 2 (une capa) ?

Merci pour le coup de main et les explications

Jean-Pierre

Schéma.pdf (187,1 Ko)

il y a deux transfos BF et il n’y en a qu’un sur votre schema
entre les deux points d’interrogation c’est le circuit de detection par la grille, il est constitué par
une capa de 50 a 100pF entre plaque et grille et cote grille une resistance de 1Mo reliée au plus des filaments
c’est une detectrice a reaction classique
il vous faut des triodes a chauffage direct de 1A ou 70mA ( cela depend de la valeur des rehesotats de chauffage)
a mon avis L4 n’existe pas c’est une prise pour un cadre
une anomalie la capa en serie avec le transfo BF , elle n’est pas logique , le transfo BF devrait etre relié a la HT
a moins que ce ne soir la capa de detection grille deplacée la par erreur
il faudrait pouvoir lire ce qu’il y a dessus
a part Wireless le reste est trop flou

bonsoir
ton poste ce serait bien un lemouzy


Salut Jean-Pierre,

Je constate que tu est très « actif » en ces jours froids de début d’hiver.

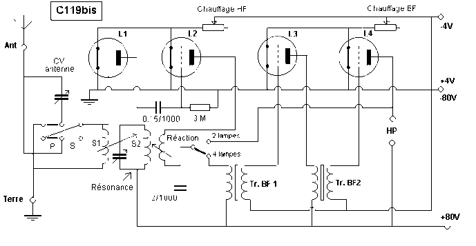
Ce poste de radio utilise le montage très populaire des années 1925, le C-119 bis, reconnaissable à ses trois bobines à broches couplées dont deux sont mobiles, ses 4 lampes, deux transfos BF et 2 CV.

Ici sur le site de Jean-Pierre Jardine tu trouvera un modèle identique et son schéma.

https://tsf.pagesperso-orange.fr/collection/sm1.html

J’ai des bobines si tu en a besoin.

Pour les lampes faut utiliser des A410 Philips ou des équivalentes dans d’autres marques cpmne la R36 Radiotechnique-Dario, la A410 et ls R36 ont un filament au thorium qui brille comme une lampe à incandescence ce qui donne un bel effet en fonctionnement.

Mais on peut utiliser des lampes « plus modernes » avec un filament à oxyde de baryum comne la A410N ou la A409 ou toutes autres lampes du même genre, mais elles ne chauffent plus assez pour voir le filament incandescent.

Les deux inverseurs à couteaux sur le dessus permettent habituellement de :

  1. Commuter le circuit d’antenne en série ou en parallèle.

  2. De travailler avec une lampe ou deux lampes en ampli BF.

On peut déplacer la bobine d’entrée antenne sur le support fixe dans ce cas on n’a plus de couplage avec les deux autres bobines c’est alors le montage C119.

Le schéma de celui de Jean-Claude Jardine qui esf dans le lien plus haut :

Non, le Lemouzy à un inverseur sur le pannau avant et pas sur le dessus.

La plupart des milliers de C-119 et C-119 bis qui ont été construits vers 1925 ont plus ou moins la même présentation, donc sans marque apparente ou disposittion exactement identique des CV, bobines, rhéostants, bornes et commutateurs, on ne peut pas attribuer ces postes à un constructeur spécifique avec certitude.

@Radiolo: Merci pour toutes ces infos. C’est exactement ce que je recherchais.
La self « L4 » qui me préoccupait beaucoup doit certainement être une entrée pour une antenne cadre comme tu le supposait. Cela devient alors beaucoup plus clair. :blush:
Je vais y retourner et relever le reste du schéma mais cela a vraiment l’ait d’être un montage C119-Bis.

@Jeanmonod_Henri-Louis: Merci aussi pour le schéma et tes explications. Il ne me semble pas avoir de commutateur pour choisir « série ou parallèle » mais je vais aller revoir cela en détail. Pour les bobines je suis preneur. Rajoute cela dans la liste en cours. Il va falloir que je prenne une remorque lors de ma prochaine visite :wink:

Je vais poursuivre mes investigations et je vous tient au courant

Merci et bon weekend
Jean-pierre

Le problème de ces postes c’est qu’ils ont souvent été sujet a évolutions au cours de leur vie, cela en fonction des nouvelles idées du jour.
Puis un fois tombés en désuétude ont servi de mine de pièces détachées pour d’autres projets plus évolués.
Tout cela explique les composant ou fils de câblage déplacés , manquants………
Votre poste semble aussi avoir un systeme de reaction double
-soit sur le premier tube ampli HF a l’aide de L1 er L2 ( inefficace si on utilise un cadre en montage //)
-soit sur le 2 éme tube detectice a réaction a l’aide de L2 et L3
Il est evident qu’il vaut mieux en choisir un seul en fonctionnement ( c’est déjà difficile a regler avec un mais avec deux ça tient de la prouesse…)
Comme le dit JHL on peu aussi deplacer la self L1 su le support sur le dessus pour annuler toute reaction avec les autres
Bref ce montage c’est un peu l’auberge espagnole on en fait ce que l’on veut en en modifant le fonctionnement à son goût.

C’est le principe du C-119 bis, la bobine du circuit d’accord antenne est montée en couplage variable avec la bobine du circuit de résonance, ce qui permet une sorte de neutrodynage de l’étage amplificateur HF.

Mais comme tu le dis Rémy le réglage est plus qu’acrobatique, mais la sensibilité est très bonne quand on trouve le bon réglage.

Bonjour,

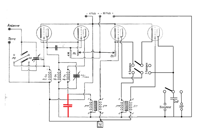
Me voilà de retour avec le schéma que j’ai relevé et redessiné.
schéma.dsf.pdf (133,9 Ko)
C’est bien un C119-bis

Comme le dit si bien « Radiolo » j’ai du remettre quelques pièces en place.
Avec le poste il y avait 2 capacités de 2 nF mais pas de 100 ou 150 pF pour la détection. C’est bien dommage.
Peut-on mettre une 2nF à la place d’une 100pF ?
Point de vue câblage il me reste une inconnue. Ou va se brancher le deuxième transfo BF ?
A la terre ou aussi sur le moins de la pile ?
J’ai plusieurs autres questions encore mais je dois m’absenter maintenant.

J’ai trouvé un super document sur le C119. Je vous le mets pour le cas ou vous ne le connaissiez pas.
Bon il est trop gros (> 25Mb) il faut que je recherche son lien. Ce sera pour plus tard…

Merci pour votre aide

2nF c’est trop pour une detection grille

le 2eme transfo Bf doit aller a la pile pour polariser la grille négativement
il faudra peut etre chercher la polar qui donnera le meilleur rendement -1.5V -3V -4.5V suivant les tubes que vous utiliserez
les 2nF mettez les de cote ce sont peut etre des decouplages sur la HT
ils était ou sur le schema ?

le 2nF était à la base sur le premier transfo BF (voir le schéma de mon premier message) mais il n’allait nulle part.
C’est vrai que certain schéma montre un 2nF en // sur la premier transfo BF


mais je ne vois pas vraiment sont utilité ou peut-être découplage haute fréquence ???

je pense comme vous le dites qu’il devait etre aux bornes du transfo BF, il sert a eviter que la haute frequence ne se propage dans l’ampli BF tout en n’influant que peu sur la composante basse frequence detectée
le deuxieme devait etre aux bornes du HP ou du casque


mais avec ce schema , s’il est exact, on peu se contenter d’un seul .
le commutateur 2 lampes 4 lampes le passant soit au primaire du 1et TR BF soit aux bornes du
casque ou HP.
cela a condition que la source HT soit correctement decouplée
au debut je n’avais pas bien vu l’astuce utilisée

Oui effectivement la deuxième capa de 2nF était monter en // sur les bornes du casque ou du HP mais j’ai oublié de le mettre sur mon schéma. Voilà c’est fait
schéma final.pdf (134,4 Ko)

Voici le document dont je vous parlais. Il est disponible sur le site « TSF.resto »
Les C119 de R. Alinfret

Autres questions:

  • Sur tous les schémas que j’ai trouvé les réostats sont branchés sur le "moins 4V " alors que sur le mien les réostats sont sur le + 4V . Si on alimente les filaments en 4V c’est identique, mais si on les alimente seulement en 3V par exemple la tension moyenne des filaments sera de 1.5 V ou 2.5V.
    Est ce bien juste cette réflexion ?
    Et si oui pourquoi avoir fait cela ?

  • Coupure de la partie BF: Il y t’il une raison pour que ce poste coupe seulement le tube final et pas les deux comme souvent vu dans la littérature ?

Merci pour vos infos

il vous manque sur le dernier schema le 2nF en // sur le primaire du 1er transo BF sans lui la reaction sur 2eme etage se fera mal

En ce qui concerne les rhéostats de chauffage , cela a relativement peu d’importance , l’essentiel est que la résistance de grille de la détectrice arrive au « + » de la batterie de chauffage (commun avec le -80)

Oui j’ai des problèmes avec ces deux capas de 2nF :blush:
Cette fois-ci le schéma doit être définitif.
Schéma final.pdf (134,6 Ko)

Reste plus qu’à trouver une capa de 100 ou 150 pF, quelques lampes et quelques selfs, et le tour est joué…
Enfin plus facile à écrire qu’à faire …

Merci pour votre aide sur ce C119 bis et bonne bricole à tous

Rebounjour,
Je reviens pour des questions supplémentaires.
J’ai trouvé un condo de 200 pF et une résistance de détection de 2.6Mohm. Pensez vous que cela ira pour la détection ? (a la place de 100pF et 4 Mohm)

Deuxième question: j’ai trouvé au fond de mon fourbi des résistances de 3, 4 et 5Mohm mais qui ont totalement dérivé vers 10 à plus de 40Mohm ou tout simplement coupées.
Peut-on ouvrir ces résistances pour y cacher une neuve ? et comment ?


Merci pour vos expériences
Jean-Pierre

Oui bien sûr, ce n’est pas ctitique, prends la 3 MΩ cela ira très bien.

Oui, tu peux facilement faire ainsi, les V. Alter se désertissent facilement avec deux pinces universelles, tenir une extrémité dans une pince et tirer en faisant tourner l’autre extrémité avec une pince.

Si tu veux des bobines il faudra venir choisir ce que tu veux, en oubliant pas de mesurer l’entre-axe, il existe au moins trois dimensions différentes.

Merci pour ces infos Henri-Louis.
Je vais retaper ces résistances.

On se verra surement une fois durant ces fêtes. Dis moi quand cela t’arrangera.

Bon weekend et bonne fêtes