bonjour
J’ai un poste batterie à 3 lampes qui était fourni avec un cadre , j’ai relevé le schéma mais j’arrive pas à m’en sortir , la fréquence de réception semble fixe ou varie très peu , j’ai un doute sur la connexion du cadre , pas trouvé de schéma avec triode simple grille pour cadre, merci de vos retours.
Laurent f4fdw
merci Radiolo , je vais faire la modif et essayer cela .
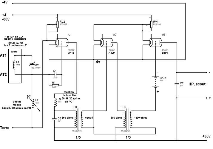
L2 et L3 ne sont pas des bobines d’accord mais de reaction
il faut les choisir avec le mois de spires possible , juste de quoi faire fonctionner la reaction
tu veux dire que l’accord se fait que avec le cadre et le CV ? donc L2 et L3 , 25 spires 60uH ~ il ne sera donc pas possible de brancher un long fil à la place.
quand il y a un cadre on n met pas d’antenne long fil
pour l’antenne long fil c’est un autre montage
bon j’ai fais un 1er essais avec une bobine 35sp et 50sp ça a l’air de fonctionner mais faiblement avec mon émetteur PO à coté , il y a surement un autre souci ou les bobines ne sont pas les bonnes .
quand tu agis sur la reaction en couplant plus ou moins les bobines , au moment ou l’etage de detection accroche tu doit entendre un « plop » avec un changement de bruit ( sifflement quant tu reçois un emetteur) dans le HP
signe que la detectrice reaction fonctionne
c’est juste avant l’entrée en oscillation de la detectrice que la sensibilite est maximale
si tu veux utiiser une antenne long fil
C’est ce montage
CV1 et L2 constituent le circuit d’accord
Oui la réaction fonctionne , j’ai bien le bruit puis le sifflement mais la réception est bruitée , pas nette comme il se doit , merci pour la modif en long fil , je pense que je vais tester cette version pour voir si c’est mieux .
Bonjour
Une détectrice à réaction est très sensible , en l’absence d’émetteurs PO dans la journée le mieux serait quand même d’utiliser un vrai générateur couple au cadre par quelques spires
avez vous change le premier transfo de liaison BF ? Il est indispensable
bonjour F6CER
Oui le transfo est OK 5k ohms au sec. , j’ai réussi à rattraper le fil , sinon je vais attendre qu’il fait nuit pour voir si ça marche mieux , ou avec le géné bien sur .
Il serait plus sage de vous faire la main avec un géné , une détectrice à réaction est extremement sensible et est plus chatouilleuse qu’on pourrait le penser
Vous avez raison je vais voir ça avec le géné .
bonjour
Je teste actuellement la version long fil de ce poste fourni par @Radiolo cela marche bien en local avec le géné et mon TX PO mais sur antenne long fil j’ai rien , que du bruit , je pense que j’ai un souci , j’ai relevé les tensions , 90v sur les 3 plaques , 4v sur le chauffage et -2.5v sur la 1ere grille et -4v sur les 2 autres , mesures par rapport à la masse (+4v) sur ce dernier point je ne sais pas trop concernant les grilles , je pense qu’il faudrait près de 0v sur la 1ere .
les bobines , 100uH sur l’accord et 40uH sur la réaction
Doctsf (Modèles & Marques)
Annonces 



