Bonjour.
En tant que modeste amateur, j’ai sprint-layout.
Il est limité à 160mm x100mm, mais ça me suffit.
Il faut déjà avoir tous les composants sous la main, les tailles de résistances ayant diminué, les tailles de capas mkp?
Sur les sites vendeurs, ce n’est pas toujours les tailles réelles, suivant marques et disponibilité.
Faire du double face, ça devient compliqué, il faut l’insoleuse double face.
Hors budget pour une utilisation ordinaire.
L’avantage de la conception DIY (faire soi-même), c’est le sur-mesure, avec la possibilité de « ramasser » au plus près les composants autour d’un AOP pour minimiser les bruits, par exemple.
Possibilité de faire des pastilles renforcées, contrairement à ce qui est normalisé; écarts et largeurs de pistes plus larges contrairement à ce qui est normalisé.
Et plus solides mécaniquement.
Certes, c’est fastidieux, des heures, sans compter les rectifications.
Jusqu’à quelques dizaines de composants, c’est faisable.
La bibliothèque Macro de sprint-layout ne comporte pas des empreintes tubes, mais on peut les créer.
J’avais créé mais malheureusement effacées ainsi que Windows et toutes mes maquettes PCB.
Ce n’est pas l’utilisation recherchée.
C’est bien de dessin dont il s’agit, pas de créer un PCB.
Avec les logiciels actuels on choisit absolument ce qu’on veut en largeur de pistes ou taille/forme/perçage des pastilles, c’est 2 clics de souris.
Et le routage du PCB suit les liaisons du schéma avec analyse DRC en temps réel (Design Rules Checking)
Plus d’erreurs de transcription possible sauf bien entendu une erreur sur le schéma.
Sprint-layout c’est comme XP, c’est dépassé depuis 20 ans… ![]()
Bonjour.
Excusez-moi.
Ça s’appelle « le chevelu » ou une appellation similaire n’est-ce pas ?
Une fois fait , il suffit théoriquement de demander au logiciel de « faire le PCB.
Je n’ai jamais pratiqué ainsi, trop compliqué. Et comme je l’ai dit plus haut, le logiciel « obéit à la normalisation ».
Pistes et pastilles insuffisantes.
En tout cas, excusez-moi d’avoir confondu.
Oui, c’est le chevelu (ratline)
Le tracé automatique, ce n’est pas encore ça sauf pour des circuits très simples, je préfère tracer piste par piste en me guidant sur le chevelu.
Pour faire des circuits imprimés, j’utilise Kicad. Mais lorsqu’il s’agit de faire un simple schéma, j’utilise le petit logiciel gratuit ExpressPCB. Il fonctionne sous W11, il est très simple à utiliser et très léger.
Seul inconvénient : la bibliothèque de composants n’est pas très fournie. Mais il est facile de faire les siens (j’avais fait quelques tubes à une époque).
J’ai téléchargé KiCad. Maintenant il va falloir m’apprendre à le maitriser et ça va prendre un peu de temps.
Je connais la méthode Paint et pour moi c’est barbant, d’autant que ce n’est pas du schéma mais du dessin.
C’est vrais que c’est plus simple à faire,
Mais pour imprimer, c’est pas chouette (je parle du résultat dimension sur une feuille), j’ai de multiples exemples par cette méthode ou il faut prendre une loupe pour consulter le schéma sur la feuille. Berk ![]()
Rien n’est imposé, on peut définir des dimensions par défaut pour le projet ou changer au coup par coup.
Après si on préfère travailler avec des logiciels qui ont plus de 20 ans, c’est un choix personnel. Mais dans ce cas ne pas présenter comme des vérités absolues les limitations de ces produits archi dépassés, au risque de rebuter celui qui veut se lancer.
Et bien!
Bon courage avec cette usine à gaz… ![]()
Un petit conseil : Faites vous la main avec EasyEda dans un premier temps.
Bonjour,
Pour les schémas, j’utilise Kicad. C’est un peu lourd, mais il y a beaucoup de tutos en français, ca fait nomenclatures et liste des connexions. C’est aussi tres utilisé dans le monde amateur donc facilité d’échange. Évidemment on peut passer au pcb mais j’ai pas pas passé le cap. Pour info il y a des versions disponibles pour fonctionner avec anciennes version os Windows (W7).
Pour dessin j’utilise Visio pro de Microsoft. C’est payant mais il y a des licences pas chères ( moins 10€). Ca fait tout un tas de sortes de dessin : schema, mecanique , architecture avec echelle definie. Pour les plus aguerris on peut faire des macros avec Visual Basic. Apres faut pas être allergique a Microsoft…
Jean-Louis
J’utilise Proficad, simple d’emploi….
Quand je suis confronté à ce problème (schéma “pas chouette” , et repères et valeurs écris trop petit, nécessitant une loupe, une fois imprimé !) Et pour rester dans les solutions “simples” et “traditionnelle” j’ai constaté que le mieux a faire…Etais d’imprimer en mode “qualité” et sur du bon papier qui ne fait pas buvard , puis de photocopier le tirage papier avec les photocopieurs sur mon lieu de travail (en semaine) ou ceux d’un copie-service (en week-end) en jouant sur les rapports d’agrandissement du photocopieur !
En général, même si ce n’est pas très joli (on ne peux pas réinventer automatiquement des détails manquant à l’image originale) c’est plus lisible et a peu près propre ! (Avantage, on profite des automatismes d’exposition, et d’optimisation du texte, du photocopieur utilisé , le tirage s’en trouve amélioré en même temps qu’agrandi, et aucune compétence en informatique n’est nécessaire …Inconvénient, il faut se rendre sur son lieu de travail, ou dans un copie-service, avec l’original !)
Bonjour.j’imprime d’abord la maquette sur support papier ordinaire pour voir si tout est à l’échelle, la feuille plastifiée transparente coûtant assez cher.
Je ne m’étais pas aperçu que mon logiciel était obsolète à ce point ; j’en profiterai pour essayer kikad sur un nouveau pc avec wind11, car mon ancien pc est aussi obsolète. Un pc jetable pas cher ou/et évolutif vers des prochaines versions, ne rêvons pas. Nous sommes très vite « largués » par l’évolution.
Effectivement, l’antique sprint-layout, sauf erreur de ma part, ne permet pas d’exporter au fabricant du PCB.
Jamais essayé.
La demande initiale de ce post/sujet est « logiciel de dessin » par « radio pirate.
En tout cas, il faut être étudiant en électronique ou plus, pour maîtriser les composants et le « chevelu » et par la suite exporter le pcb vers le fabricant.
Hors de ma portée.
Quand il s’agit juste de quelques dizaines de composants en BF, le DIY, çà va.
Après, de la conception HF ou numérique vers analogique, j’oublie.
Bonjour
C’est comme tout, c’est une usine à gaz quand on ne connait pas. Comme les maths. Si on maîtrise bien les bases (ne pas commencer par une carte mère de PC multi-couches), c’est très facile. Bien sur il faut passer quelques heures pour maîtriser l’outil ( comme LT Spice n’est-ce pas
) .Il suffit de connaître les quelques outils de base. Vraiment rien de bien compliqué, il y a beaucoup de vidéos d’initiation sur Youtube. Et l’IA peut vous aider aussi, mais pas pour dessiner un circuit, c’est inutile.
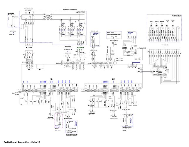
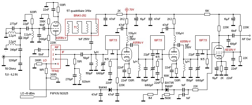
Pour exemple de gros dessins faits avec style Paint.
Sortez le en format A4 et prenez une loupe pour le regarder
Je maitrise Diptrace à la perfection et ça me suffit. ![]()
Je n’ai jamais accroché avec Kicad et je ne suis pas le seul, mais j’avoue que c’est un logiciel très complet.
Créer ce genre de schéma avec Paint, c’est du pur masochisme.
Y’en a qui aiment se faire du mal. ![]()
je crois que l’on derive ( comme d’habitude ) il etait question de mettre au propre ou de modifier des schemas de poste de radio
Doctsf (Modèles & Marques)
Annonces 
