Bonjour,
Curieux appareil. On dirait un crapaud. ![]()
On devine ce que c’est, mais il n’est pas autonome. Il manque le moteur (facile de deviner ou le trouver) et son alimentation.
Si quelqu’un à des information sur cet appareil, pub ou mode d’emploi, je suis preneur.
Merci : jcj
Intéressant !
Un adaptateur pour lire les bandes magnétiques sur un tourne-disques ?
Bonjour,
Cela doit être celui-là
![]()
https://www.radiomuseum.org/r/radiostar_desconocid_unknown.html
Merci, c’est bien l’appareil de Radiomuséum, pas tout à fait le même que celui du document précédent qui possède davantage de prises.
C’est donc un magnétophone complet sauf le moteur à prendre sur une platine tourne disque et un HP.
J’essaierai de relever le schéma.
Bonjour,
il ne faut pas prendre le moteur sur une platine mais poser l’appareil sur le plateau du td lequel entrainera le mécanisme du bestiau
ça se faisait dans les années 50 comme ce Oliveres :
Michel…
Re,
Oui tout à fait, j’ai été un peu rapide dans mon affirmation …
J’ai rectifié mon précédent message.
Cela aura permis de découvrir le « Star48 » auquel je ferais une fiche. Pour le votre je pense que l’on arrivera à l’identifier, on trouve de la littérature sur cette marque connue, du chemin de Brancolar à Nice
Le votre doit être légèrement plus ancien il n’apparaît pas sur le catalogue 1953 où se trouve le « Star48 ».
@F6FLC Bjr,
Oui, illustration du « Star 48 » monté sur le Phonostar 43
Fiche faite avec année 1953 d’après catalogue, son prix 38.000 Fr. sans micro ![]()
Quelques mystères à élucider :
Réglage du niveau d’enregistrement en micro et PU ?
Sortie sur HP ou sur ampli ? Il y a une UL 41 mais pas de transfo de sortie, peut être ne sert-elle qu’à l’oscillateur d’effacement ?.
Relever le schéma résoudrait le problème, mais c’est pas gagné.
Finalement, c’est aussi un Star 48, c’était caché par le bouton. Moins évolué que celui Jean-Pierre.

Après quelques relevés, la UL41 ne sert que d’oscillateur d’effacement et de pré-magnétisation. L’entrée d’enregistrement PU et la lecture se font par le même cordon blindé.
Bonjour,
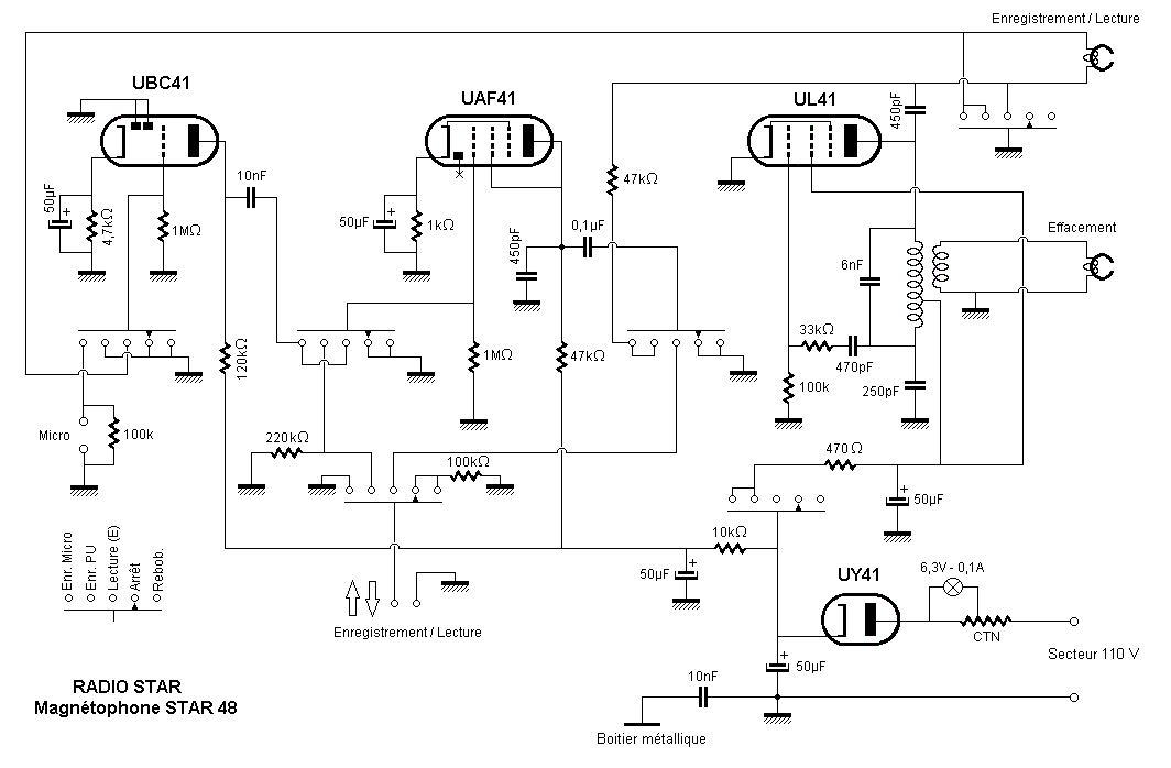
Le schéma relevé de ce magnifique appareil ![]()
Cela parait bien simpliste.
Nettoyage, restauration, essais au programme de la semaine prochaine.
Cordialement : jcj
Bonjour,
Cet appareil n’est pas génial…
Quand on voit les têtes d’enregistrement/lecture et d’effacement, on se demande s’il ne s’agit pas d’un affreux bricolage.
Ensuite, il faut trouver un tourne disques assez puissant pour entrainer le mécanisme. Pas évident… Le galet qui presse la bande sur le cylindre d’entrainement est un véritable frein.
Le Teppaz « Présence » de la photo est le meilleur tourne disques dont je dispose. C’est affreux, ça pleure, ça gémit, c’est lamentable
Peut-être qu’avec un tourne disques à moteur puissant cela serait acceptable ?
- On peut enregistrer par un micro ou sur la prise « haut parleur supplémentaire » d’un poste à lampes, mais pas d’indicateur du bon niveau d’enregistrement.
- Ecoute sur la prise PU du même poste.
Cet appareil n’a pas eu un grand succès, d’ ou sa rareté. Pourtant vendu dans une boite luxueuse comme on le voit sur ce site :
https://hectophil.lesnoirs.com/radio-star-magnetophone-1955/
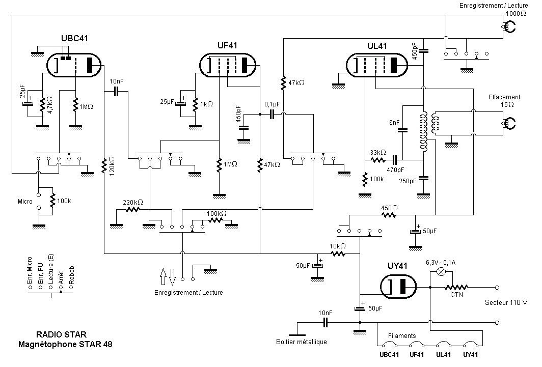
Dernière mouture du schéma :
Cordialement : jcj
Bonjour,
Jean-Claude, quel logiciel utilisez-vous pour faire vos schémas ?
Merci.
Simplement MS-Paint livré avec Windows.
Pratiquement que du « copié/collé » à partir de composants élémentaires créés une fois pour toutes.
Ah OK.
Est-il possible de rendre publics ces composant élémentaires ?
sans doute sous forme d’une image a importer dans paint
of course !
C’est la banque d’images qu’il serait intéressant d’obtenir.
Ça éviterait de refaire le même boulot…
Entre autres pour les « ressorts » (bobinages).
![]()
quant je fais un schema de poste de radio
trouver un schema approchant dans le grand livre
charger l’image dans paint
ensuite copier coller pour modifier le schema
Oui, c’est aussi une bonne idée !
On peut récupérer les composants sur les schémas que j’ai déjà donnés.
Sinon, je les récupère sur la page suivante :
Après ce n’est que du copier/coller, déplacer, faire pivoter,… et modifier éventuellement (en particulier pour les nombres de spires).
Il faut évidemment travailler au format « png » ou « gif » pour ne pas avoir de halo grisâtre comme le ferait le format jpg.
Si le forum a modifié le format, télécharger :
Doctsf (Modèles & Marques)
Annonces 









