Bonjour à tous,
deux liens que j’avais trouvé à l’époque
https://www.badcaps.net/forum/showthread.php?t=66580
https://www.elektroda.com/rtvforum/topic3430940.html
— Aaaaahhh, d’accord ! Donc, il y a un secondaire isolé !
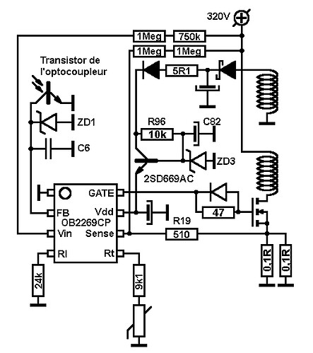
— Bien ! Donc, d’après la photo, le transistor de puissance de l’alimentation (celui avec un petit refroidisseur) n’est PAS un MOS-FET, mais un bipolaire car on distingue “E” et “B” sur la sérigraphie (Sinon ç’aurait été marqué “G” et “S”) ! Il y a un petit condensateur entre le collecteur et la base pour éviter des oscillations parasites.
— On distingue bien ZD3, R96 et C82 sur la photo, les composants que tu as dessoudés ! De plus, tu as dessoudé C36 et Q7 (C36 était-il gonflé ? – Il y a souvent un opercule plastique noir sur le dessus de ce composant !) ! Il y a aussi 2 Résistances CMS de 0,1 ohm en parallèle, ce qui fait une résistance de 0,05 ohms !
— Pour mieux distinguer la chose, élargis donc le champ de vision de la partie verso du circuit, celle où il y a peu de composants : ça m’aidera dans la reconstitution du schéma !
*** Pour ce qui est de la zéner ZD3, tu peux toujours en monter une “ordinaire” en repliant les pattes de manière à les souder sur les îlots. De même pour R96 ! Prévois un montage vertical pour ces 2 composants ! ***
— Cordialement !
j’ai retire les composant pour nettoyer et retirer la colle
et pour faciliter le suivi de piste ainsi que pour le test de certains composants comme la zener par exemple et la resistance R96 qui etait totalement bouffe par l’oxydation genere par la colle du coup je n’ai meme pas pu la tester au final , en ce qui concerne le bipolaire , n’etant pas detruit j’avoue ne meme pas avoir regarde ce que c’etait , je suis parti a defaut sur un Mosfet mais d’une maniere generale je ne me base pas sur la serigraphie surtout sur du matos chinois , je ne compte plus le nombre de Mosfet serigraphies BCE
Courageux, pour les longues soirées d’hiver mais aussi bon projet Covid19…
Surement trouvé sur Leboncoin où beaucoup d’arnaques.
-Au pire a pu avoir une surtension en entrée secteur.
-Voir accès aux composants CMS…
-On n’a pas l’impression d’une VDR contre surtension sur secteur sur la carte.
(à prévoir par la suite)
Vérifier pont diodes et condensateur filtrage HT (arrive en CC).
Pour VDD voir datasheet à Oscillator.
16 V , vérifié en stabilité tension de 15 à 25v
36 v est la tension max à ne pas dépasser
il y a une protection à 25v
voir aussi UVLO
Attention pour FB, cela vient du transistor du photo-coupleur et pas de la diode.
J’espère que tu arriveras à faire repartir.
Peut être voir aussi si le module Bluetooth est ok.
Me souviens avoir vu une colonne Philips ou la carte numérique tout était en CC…
Donc vraiment morte.
Bonne journée.
Alain28
L’alimentation battait en fait a cause de cette putain de colle noire , puis arrive a un moment elle a cesse de battre ( lorsque DZ3 a rendu l’ame ) du coup pas de gros degats ni de gros CC.
Oui pour FB j’ai de moi meme releve mon erreur plus haut effectivement.
En ce qui concerne la Zener je pense partir sur une 20V.
la doc dit 18V

@ Looping
Ah ok pour les colles mais y a pas que les asiatiques avec pb.
Vu sur un caisson de basse américain au bout de 13 ans.
Silicone blanc sur résistances CMS…
@ Radiolo
Oui, mais pas très clair quand à d’autres endroits test à VDD 16V…
A priori faut aller au dessus de 16,5v pour démarrer et UVLO.
— Bien ! J’ai des photos intéressantes et je vais pouvoir “m’atteler” à la reconstitution du schéma ! Ça risque de prendre un peu de temps…
— @ + !
N’hesitez pas a le mettre en ligne pour les futurs demandeurs.
Bon!!! Bonne nouvelle!!!
J’ai tout remonte ce soir , j’ai monte une zener de 20v 1.5w a la place de DZ3 qui etait hs , et celui-ci refonctionne parfaitement , donc mon hypothèse de la colle est bien la bonne donc aux futurs courageux qui voudront s’y atteler faites attention a bien retirer la colle qui recouvre principalement DZ3 , R96 ( que j’ai fait dégage en retirant la colle ) et les bornes de Q1 qui par ailleurs étaient pas mal oxydées aussi donc étamage a l’étain a prévoir en préventif , le plus simple étant de tout retirer dans la zone pour faciliter le retrait de cette merde , idem au niveau du transistor de puissance et ses condos
Voici un exemple des degats que genere cette colle noire de merde ( photo du meme modele de Marshall mais d’un gals sur le net )
— Ah ben bravo
! Le schéma que je suis en train de faire serait donc inutile !?… Mais je vais continuer quand même, histoire d’en aider d’autres !
— Cordialement !
non non il n’est pas inutile bien au contraire au meme titre que le schemas approximatif que j’ai pose pour d’autres tentatives de reparation d’autres confreres
Quand vous aurez un peu de temps devant vous vous devriez jeter un œil aux deux votres , il y a fort a parier qu’eux aussi ont souffert de la colle.
— Voilà le bout de schéma (très incomplet) que j’ai GIMPé :
— Une valeur m’interpelle, c’est celle de R19 : est-ce bien 510 ou 910 ohms ? À regarder sur d’autres photos que le tien !
— Cordialement !
510ohms
— Mesurés à l’ohmmètre ?
500 ohms au multimetre
Doctsf (Modèles & Marques)
Annonces 











