Sur le SM les platines dont détaillées et elle ne devrait pas être difficile à trouver
Merci
Ça y est je l’ai trouvé et testé grâce au schéma. Le testeur m’indique : diode C=31pf Uf=779mV
Il faut la tester avec une alimentation variable sous faible courant (10mA)
On doit trouver une valeur aux environs de 21V
Étant encore néophite dans ce domaine, je n’ai pas ça sous la main.
Vérifier aussi les 2 résistances de 680R.
En mesurant la tension aux bornes de la Zener tu as combien ?
J’ai une tension instable , environ 19volts je crois.Traitement de : 1771586540911-984299259.jpg…
Les 680 c’est les deux au fond ? (Elles font 681)
Elle ne devrait pas être instable.
On dirait qu’il n’y a pas de régulation
Ça pourrais venir d’où ?
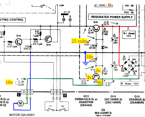
Il faut mesurer les tension là où j’ai ajouté des flèches.
Pointe de touche noire en permanence sur la masse (en bleu sur le schéma).
La masse peut être prise sur le secondaire du transformateur au point 2 par exemple.
La pointe rouge qui mesure les différents points repérés par mes flèches (les tensions à trouver sont indiquées à côté)
Voilà ce que j’ai pu observé, j’ai bien tout vérifié deux fois, à partir du C108, Je Mesure 25 VOLTS !
J’ai remesuré les bornes de la zener on est à 22 volts (j’ai cru que c’était instable car j’était sur 20v
Les tensions sont mal prises car je ne vois pas comment mesurer 18V au GND.
J’ai l’impression qu’il va falloir passer le permis de conduire d’un multimètre.
Ma terre est peut être pas bonne.
Ce n’est pas la terre mais la masse commune, on le voit bien sur le schéma.
Oui, je me confond, comme masse j’ai pris le - de la prise du moteur. Je remarque que tous n’est pas pareil sur le schéma que dans l’appareil,
Le plus sage serait de confier cet appareil à quelqu’un pouvant le dépanner avant que l’irrémédiable arrive.
Je ne comprend pas il y a à peine quelques jours, il marchait bien.
Dans ce cas là je préfère on acheter un autre vu le prix
C’est du matériel ancien (+40 ans) et des composants peuvent lâcher sans crier gare. Un autre pourrait suivre le même chemin à plus au moins court échéance. Ton problème semble simple aux membres de ce forum. Il est soit l’alimentation du moteur, le moteur, ou friction dans le mécanisme. Tu semble avoir écarté la partie mécanique.
Le schéma indique que l’alimentation du moteur doit être -12V en direct du redresseur en pont. Si je comprends bien, tu as débranché le moteur donc il incombe à contrôler la tension au niveau du connecteur. Il est plus aisé d’imprimer la partie du schéma et repérer les points sur le circuit ou on met les points de touche du multimètre.
C’est simple mais notre ami ne semble pas à l’aise avec les mesures… ![]()
Doctsf (Modèles & Marques)
Annonces 

