Bonjour à tous. Je recherche un schéma éprouvé d’un clignoteur permettant de faire clignoter une ampoule de 230 v 25 watts, à partir du réseau secteur.Je cherche ( si ça existe ? ) un systéme simple, sans triac ou truc du genre…peut-être un simple relais associé à quelques composants standards ? Merci pour votre aide.
J’ai fait çà (et l’ai toujours) pour une grosse guirlande de Nöel extérieure (n ampoules colorées 220 V 25 W)
Avec deux contacteurs temporisés “vieux comme mes robes”, on peut régler indifféremment le temps d’allumage et le temps d’extinction.
PS: Pour être éprouvé c’est éprouvé! Des contacteurs industriels “Télémécanique” garantis pour des millions de manoeuvres.
On utilise le principe de l’auto-maintien limité à souhait par la tempo.
bjr Joel
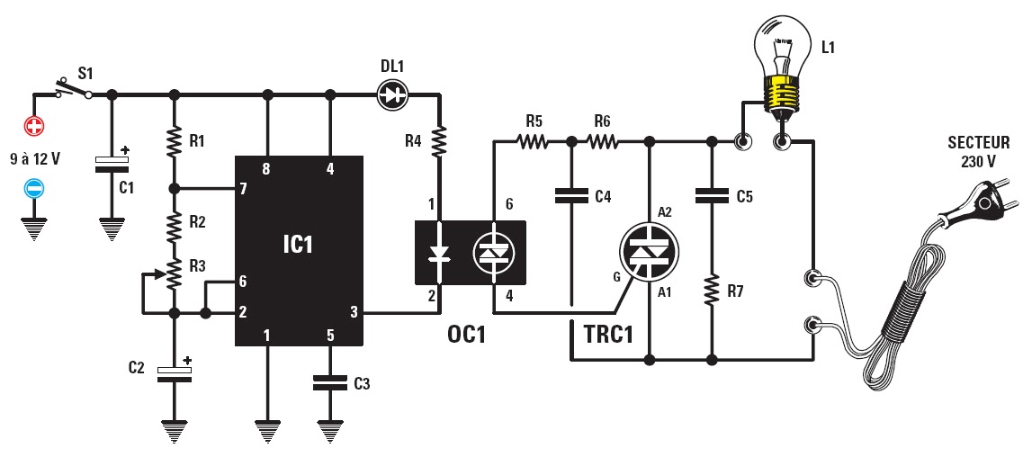
sur le site de Sonelec il y a une grande quantité de montages simples pour tous les usages dont ce clignotant:
https://www.sonelec-musique.com/electronique_realisations_clignotant_002.html
difficile de faire plus simple!
il y a aussi celui-là, un peu plus compliqué mais avec plus d’options:
https://www.sonelec-musique.com/electronique_realisations_clignotant_006.html
cdlt
domi
Hello les amis.Merci pour vos messages. Le montage de Toto est disproportionné pour ce que je veux faire, et, de toute façon, je ne dispose pas de la place ! Celui de Paul nécessite une tension de 9 v, et là aussi, ça ne rentrera jamais ! Le premier cité par Domi me conviendrait bien! ( j’ai omis de préciser qu’il s’agit d’une ampoule qui clignote lors de l’ouverture ou la fermeture du portail : 230v 25 watts culot e14 ) il y avait un petit circuit imprimé à l’intérieur de la " pyramide " en plastique de couleur orange, recouvrant le tout. Le CI : complétement carbonisé, je ne sais pour quelle raison, en tout cas pas la foudre.Peut-être surtension ?
Quelqu’un aurait-il dans son stock un diac 32 volts et un TIC 226 du schéma ? Je n’ai pas ça…Pour le reste , je me débrouillerais.Merci en tous cas.
joel, t’as un MP!
Bonjour,
J’ai déjà fait un clignoteur secteur très simple en utilisant une led clignotante pour commander directement un triac, il faut que je recherche le schéma.
cdt,
gérard
Bonjour tout le monde. Je ne voulais rien dire,mais ça existe tout fait. Règlable en temps
de 0,5 s à100 h
Autre chose,j’ai vu plus haut des tempos Télémécanique,et il se trouve que je suis en possession de pas mal de ces “trucs” :relais,contacteurs,tempos,contacts additionnels,
boutons poussoirs,voyants…j’en fais cadeau,je peux en faire des photos et la liste.Si ça intéresse qq,…!
une précision au sujet du clignoteur:2contacts inv,10A 250V.Existe en 12v DC et230V AC.
vu et répondu
Bonjour,
oui, il existe plein de solutions différentes pour faire un clignoteur, et pleins de produits différents, dont certains sont tellement simple et peu couteux qu’il ne vaut pas le coup de " se faire iech" a fabriquer soi même son clignoteur
(sauf si justement c’est pour le plaisir de l’avoir réalisé soi même !)
Il y a les solutions a base de bilame : C’est le cas des ancien clignoteurs prise de courant pour guirlandes de noël ancien modèle ronds en bakélite (obsolète) … ou de l’utilisation détourné de starters pour tubes fluo, eux aussi contienne un bilame (et, inséré en série avec une lampe à filament en 230V , ça fait clignoter …mais de manière anarchique)
La solution du petit moto-réducteur électrique actionnant une came pressant périodiquement un ou plusieurs contacts (solution utilisé jadis en automatisme , ou certaines vieilles enseignes lumineuses … Obsolète … Les mécanos bricoleurs pourront en faire un avec un arbre à cames de moteur de voiture ou de moto et un motoréducteur de tapis de caisse de supermarché ! )
Ou la solution a base de relais clignoteurs, ou relais classiques monté en clignoteur (avec le matériel Crouzet, Omron, télémécanique , bien connu … C’est un peu encombrant, mais ça fait plus “pros” , et ce sont des solutions éprouvés et increvables !)
La solution du multivibrateur astable a couplage croisé , de Abraham et bloch, soit dans sa version d’origine en électronique à tube (on peut utiliser , en pratique, une ECC40, ou la très classique ECC 82 , avec des capa de couplage de 1 µF 250v et des résistances de 500 k à 1 M-ohms, sortie sur relais dans le circuit plaque …Je l’ai fait et ça marche et clignote de manière bien régulière, la ECC82 est une lampe archi courante …mais il faut un relais avec une bobine fonctionnant sous 100 à 200v avec moins de 10 mA , et être un peu vicieux pour faire un clignoteur à tube électronique en 2018 !)
Soit le même principe du multivibrateur à couplage croisé , mais avec 2 transistors (montage un peu tombé dans l’oubli, mais qui a le mérite de pouvoir utiliser a peu près n’importe quels transistors , capas de couplage de 47 à 100 µF et résistances de bases de 15 à 33 k, sortie sur relais dans le circuit collecteur, ou sortie triac avec résistance de gachette commandé par le circuit collecteur …On peut utiliser , entre autre, des BC107,237,547,2N1711, 2N2219, 2222 …Ou même de vieux"geranium" genre AC127 …que tout le monde ou presque a dans ses fonds de tiroirs )
Le multivibrateur à transistor unijonction , genre 2N2160 ou 2N2646 , commandant un circuit de gachette de thyristor ( montage simple, nécessitant peu de composants outre le transistor unijonction, en vogue dans les années 1970 …Mais avec l’inconvénient que çagénère des dent de scie plutôt que des créneaux, et aussi et surtout que les transistors unijonction sont devenu des composants obsolètes et introuvables de nos jours ! je ne sais d’ailleurs pas pourquoi ? )
le clignoteur à diac et triac, comme décrit sur Sonelec (montage très peu encombrant , réalisable a peu de frais voire gratos en faisant les poubelles … car le diac et le triac peuvent être prélevé dans n’importe quel gradateur de lampadaire halogène ou dans un aspirateur , appareils très courant parmi les ordures … mais avec l’inconvénient que toute l’ électronique est au potentiel du secteur ! et que le temps d’allummage est court par rapport a celui d’extinction )
Soit le multivibrateur avec un NE 555 (le circuit intégré bien connu , qu’on “sort à chaque fois” qu’on veux des signaux périodiques en créneaux …et qui a fait oublier les multivibrateur a transistors ! il nécessite peu de composants externe et ne coute pas cher, mais il est moins courant dans les fonds de tiroirs et plus difficile a récupérer que 2 transistors !)
Soit enfin les circuits intégrés spécialisés (genre LM3909) ou montage à microprocesseur (basé sur un PIC, un ATMEGA, etc …) ça offre plus de possibilités que les principes ci dessus …Mais c’est a mon sens vraiment du luxe pour un clignoteur
Voilà,
on a fait le tour d’a peu près toutes les solutions … Et l’une d’elle répond aux interrogations de @radiocomm3 qui avais du mal a trouver un diac 32 V et un triac ! ( Solution -> Faire les poubelles !) du reste, bon nombre d’autres pièces peuvent se trouver dans d’autres poubelles (par exemple, un arbre a came de moto se trouvera dans les poubelles d’un garage , d’un mécano …un NE 555 se trouvera dans un électrostimulateur musculaire, souvent poubellisé a cause de son inefficacité …Ne parlons pas des clignoteurs a bilame ou des starters de tubes fluo, souvent changés d’office et facilement trouvables dans les ordures ! )
sloup
J’ai beaucoup plus simple que tout ça :
Un Pic à 6 pattes en SOT23, un triac, un condensateur X2, une zener 5V et deux résistances.
Déclenchement au zéro de tension, donc pas de parasites, possibilité d’une infinité de fréquences de clignotement ou d’une séquence personnalisée, le plus gros est le condensateur X2, la puissance ne dépend que du triac.
Pour mon portail par exemple, (en 24V) la fréquence de clignotement ralentit quand le portail est en attente de fermeture automatique et en cas de blocage ou d’incident, le clignotement indique l’origine de l’incident grâce à un code d’erreur.
C’est encore plus simple en courant continu.
Taille minimale, facile à alimenter, possibilités infinies, le microcontrôleur met au placard toutes ces vieilleries électromécaniques ou électroniques du passé, avec un taux de pannes quasiment nul.
cdt,
gérard
Il est- marrant, Sloup ! Vous croyez que j’ai que ça à faire que de fouiller dans les poubelles ? 
Quand au 555, je les achéte par 500, ce n’est donc pas un probléme.
Bonjour,
Voici le schéma d’un clignoteur très simple fonctionnant avec un relais statique AQH2213 (moins de 3€).
La led clignotante commande directement le relais statique, les autres composants ne servent qu’à faire du 5V à partir du secteur.
ça doit marcher avec n’importe quel relais statique commandé en 5V, (3-30V généralement).
La puissance n’est limitée que par le relais statique.
cdt,
gérard
Bonjour,
et est ce que ça marche aussi avec les LED clignotantes en 12V, a résistance intégré, pour voiture (telle celles des alarmes factices des accessoiristes auto ) en remplacant la zener 5V par une 12V ?
Ca pourrai être intéressant , pour le cas de ceux qui n’ont pas de LED clignotantes usuelles en 5V en stock … Et qui ne voudrais pas passer commande chez un revendeur de composant parce il faudra payer stupidement bien plus cher de frais d’expédition que de LED clignotantes !
(Alors que les LED en 12V pour voiture peuvent être trouvé près de chez soi , dans un magasin genre “Norauto” , ou au rayon “accessoire auto” d’une G.S.A, ou être prélevé dans une vieille voiture ! )
quelqu’un a t’il essayé de faire un clignoteur avec de telles “LED pour voiture” ?
Bonjour,
Pas de raison que ça ne marche pas avec une led 12V, en changeant la zener pour une 12V ou plus.
D’ailleurs avec certaines led, il faut un peu plus que 5V, j’ai testé avec 5,6V, mais ça marche jusqu’à 8V.
L’avantage du relais statique c’est la commutation sans bruit au zéro de tension, donc pas de parasites.
La résistance de 1K peut être supprimée avec certains relais statiques.
cdt,
gérard
Merci Gérard. C’est un montage effectivement simple à réaliser !
Et, il n’est même pas dit qu’un relais (qui ne consomme pas trop) ne fonctionne pas alimenté en série au travers dune led clignotante. le petit relais au travers de ses contacts peut commander n’importe quoi ensuite!
Bonjour,
Pas assez de courant pour coller un relais secteur qui consomme 30 à 40mA/12V.
Avec une capa x2 de 0,22µF le courant est limité à environ 15mA. 1/C.314
Un relais statique est minuscule (Dil8) assure une commutation sans bruit et au zéro de tension et coûte bien moins cher qu’un relais électromécanique.
cdt,
gérard
Hello Gérard. Oui…Sauf que ( pour l’instant,…J’ai regardé rapidos, les bestioles se vendent par lot de 50, alors que des relais, j’en ai des centaines, de tout genre sous toutes tensions…A moins que des copains aient en stock quelques AQH2213 ?
Bonjour,
Je peux t’en envoyer un ou deux pour 2,60€ l’unité + 1 timbre
cdt,
gérard
Doctsf (Modèles & Marques)
Annonces 