Transformer un oscillateur us army push pull 6v6 en ampli

tout d’abord bonjour à tous ici. je viens de découvrir ce forum avec intéret et visiblement je suis pas le seul à aimer les antiquités !!!

Je suis musicien et fan des vieux amplis à lampes et je commence à m’intéresser à la théorie de cette technologie afin de pouvoir réparer mes vieilleries quand elles toussent :laughing:

Ma dernière trouvaille est un oscillateur de l’armée américaine de 1949 qui génère une fréquence fixe .

Il est équipé d’une 6sn7, de 2 6v6 et d’une 5u4. Mon idée est de le transformer en ampli guitare sachant que je ne connais que trés peu de théorie en électronique et j’ai donc besoin d’aide pour cette réalisation.

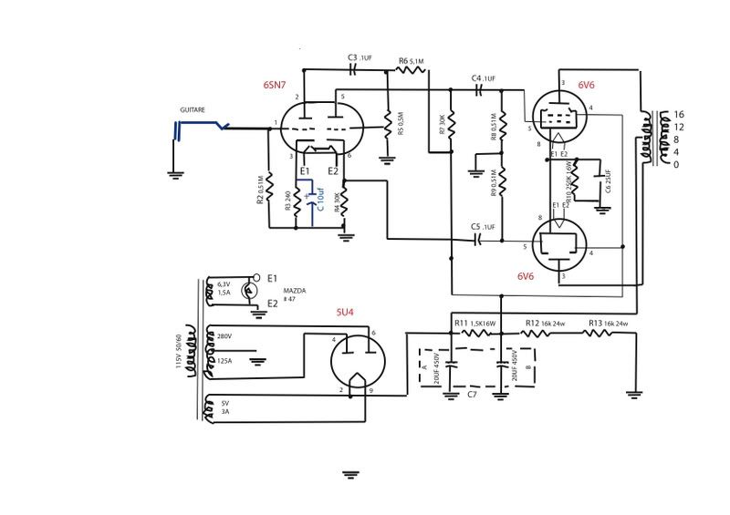
voila le shéma original:

i67.photobucket.com/albums/h283/ … /KAKI1.jpg

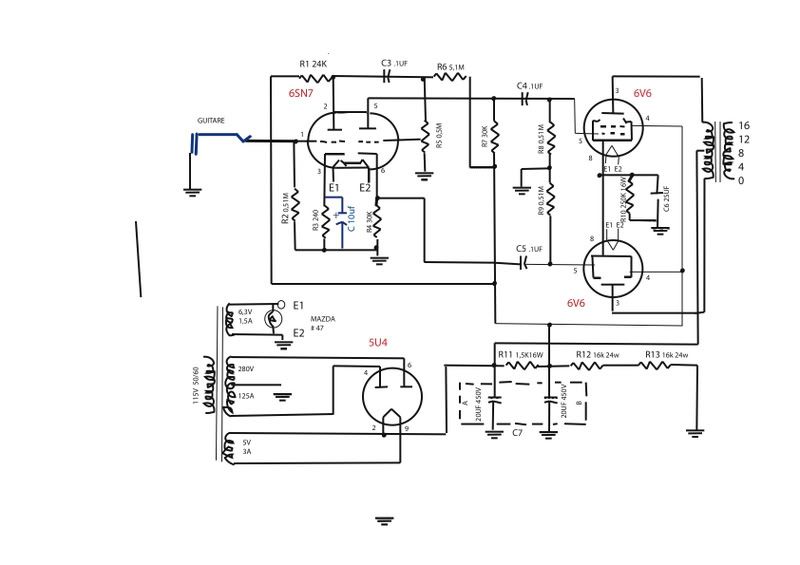
et mon schéma modifié

i67.photobucket.com/albums/h283/ … AKI2-1.jpg

J’ai enlevé la partie générant la fréquence, mis un jack mono à la place et mis un condensateur de découplage sur R3.

J’ai mis 10uf comme valeur sans trop savoir pourquoi :laughing:

Cette valeur vous parait elle juste?

Augmenter ou diminuer la valeur changera quoi concretement sur le son (signal)

l’idée est bien sur de pouvoir faire « saturer » joliment les lampes comme tout bon guitariste qui se respecte et non pas d’obtenir une reproduction propre et linéaire, vous aviez deviné !!

Connaissant les dangers de la HT, je préfère m’en remettre à d’autres plus calés que moi avant de passer à la réalisation donc si quelqu’un ici veut bien jeter un coup d’oeil à mon schéma et m’aider ce serait super !!

merci d’avance

ça risque de manquer de gain…

sinon , ça me semble valide , et comme dit un des grands penseur de ce début de siécle (que je connais trés bien) :

" La meilleure façon d’essayer ,…

c’est d’essayer "

Quand tu dis manquer de gain PIXEL tu penses puissance générale ou saturation?

Je me suis rendu compte que en enlevant la partie générateur (en fait je crois que c’est un emmeteur morse mon truc) la plaque 2 n’était plus alimentée donc j’ai remis l’alim dessus

Je sais bien qu’il va falloir que j’essaye mais comme je n’ai pas les compétences théoriques pour m’éviter une énorme erreur de conception menant à une grosse explosion, je préfère demander conseil avant :laughing:

La resistance de cathode des 2 6V6 ne peut pas faire 250K

La bonne valeur doit tourner autour de 120 ohms. (250 ohms pour une seule 6V6).

A corriger, sans quoi aucun son ne sortira jamais du bazard.

D’autre part, il manque un condensateur d’environ 1µF le jack d’entree, et la grille de la lampe.

A part ca, rien d’anormal.

Alain

Pardon: 0,1 µF, et pas 1µF

Bonsoir SUPERCHOUF,

Je possède deux de ces appareils.

As-tu regardé ce qui est inscrit sur le transfo de sortie ? Il me semble bien qu’il ne monte pas plus haut que 6000Hz.

Sinon, il s’agit bien de ce modèle ?
IMAG0013.JPG

Re,

Voilà le schéma original ( désolé pour la qualité mais ce n’est pas évident de prendre la photo ).
IMAG0005.jpg

Merci de votre aide !

OUI oui c’est exactement le meme Me. bertotti!!! Tu en as fait quoi un double mono? Le schéma original je l’ai mais la photo était plutot floue alors j’ai refait.

Alors j’ai quand meme tenté ma chance et ça marche et je dirais meme le que le son est prometteur, trés clair, sauf que la puissance ne dépasse pas 1 watts à fond (je peux comparer j’ai un 4w et un 6w lampes)

Est ce du à la valeur des composants mal adaptés à une utilisation avec guitare? (je commence à comprendre le principe général du montage mais pas l’influence emplacement/valeur du composant/résultat sur le son )

La résistance de 250k pourrait elle en etre la cause ou le condo manquant sur la grille comme tu me l’as dit alain?

Combien puis je espérer de puissance en changeant juste certaines valeurs?

Et en rajoutant une autre lampe de préampli je gagnerais combien ?(6sn7 ou 6sl7 comme sur celui-ci harpamps.com/gibson/pg_0043.jpg)

Ca en fait des questions la :laughing:

Une résistance qui fait 1000 fois sa valeur peut expliquer, en effet…

C’est aussi mon avis, qu’un tube supplémentaire à l’entrée soit nécessaire pour l’application envisagée. Une pentode (6SJ7) ou une double triode, les deux sont possibles.

Vu l’usage auquel l’appareil était destiné, il est fort probable, que le transformateur de sortie ne soit pas à bande passante bien large. Ce n’était pas nécessaire.

ok je vais changer la résistance pour voir déja ce qui se passe.

Pour le transfo, je pense que cela n’est pas grave, vu que c’est pas pour une application hifi.

Pour la lampe, mon idée c’est que si je rajoute une double triode style 6sn7 j’ai juste à ajouter cet étage avant le préamp actuel, en gardant peut etre le grain actuel mais avec beaucoup plus de gain.

Double triode ou pentode ? C’est un peu une question de religion, à mon avis.

ATTENTION !!! grace à notre cher sinistre de l’intérieur, ça reste une arme de 2ème catégorie !!! mort de rire…

Ah oui ! En effet ! Cela reste une arme de 2ème catégorie. Comment pouvais-je oublier cela ? Surtout en ces temps de campagne électorale… On me dit parfois, que je manque de sérieux. Hmm… Je suis en bien bonne compagnie, n’est-ce pas ? Sauf que moi, je n’ai rien à dire à personne.

Dites-moi… Ségolène Royal, sait-elle ce qu’est qu’une arme de 2ème catégorie ?

Si vous ajoutez une lampe, il faudra modifier pas mal de choses.

Dans quel sens? valeurs des composants ou archiitecture du circuit?

Ca marche plus la cathodyne si je rajoute une lampe?

Sinon c’est clairement une arme en puissance !!:

Un deflagrateur de rock n roll :laughing:

Si vous ajoutez une lampe, les modiffications peuvent simplement se limiter à cela. Je ne vois pas de raison de remettre en cause ce qui existe déjà. Pourtant, cela va demander de la place et il ne sera pas nécessairement simple de trouver celle-ci. À vous de voir, avec votre arme !

En fait la place est toute trouvée: si vous regardez la photo dispo plus haut, juste derrière la 5u4 (la grosse) il y a un petit cylindre kaki. Il fait partie de la partie enlevée du circuit original donc j’ai juste à l’enlever et à y mettre le support à la place c’est pour ça que j’envisage cette modif « tranquilement ».

Sinoon quelq’un a t il une idée de la puissance que je pourrais atteindre avec ce montage?

Une dizaine de watts.

Ca serait super car j’ai autour de 5 watts mais pas au dessus !

ET la diiférence penthode double triode, il y a deux écoles c’est ça, avec la guerre entre les deux??? On peut "qualifier " le son de chaque, meme avec subjectivité ?