Pas avancé beaucoup, aujourd’hui.
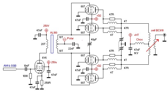
Mais la 6V6 est en place, ainsi que le tore situé entre son anode et les grilles des 807.
Le petit CV d’accord et le tore sont sous le châssis, pour préserver l’aspect rétro de la partie visible.
Et demain sera un autre jour!.. ![]()
Al du tore jaune dans les 130nH/N², c’est du NiZn ?
C’est ce que je pense, du Zn Mn aurait un AL nettement plus important pour cette taille.
C’est quasiment la même perméabilité que du ferroxcube en 4C65.
L’AL mesuré est voisin de 100 nH/t², plus ou moins selon les échantillons, comme avec tous les tores.
Passé plus de temps que prévu pour fabriquer une petite pièce destinée à la fixation du CV Aréna, auquel il ne manquera plus qu’un axe de prolongation, pour sortir en face avant.
Le tore est planqué entre deux petits carrés en époxy noire.
Même en vue de dessous, ça ne fait pas trop moderne.
Eventuellement, le tore pourra recevoir un barbouillage au feutre noir, afin de le rendre plus discret.
Petit gribouillage montrant l’état d’avancement du projet.
Il reste encore pas mal de boulot, surtout du côté des alimentations.
Au cas ou le CV double de sortie aurait tendance à arquer, il suffira de déplacer le point milieu de la masse vers le +HT, pour réduire de 600V la tension totale appliquée au CV.
Il va de soi, que dans ce cas, le CV serait isolé de la masse, et commandé par un flector isolant.
Ce matin, le facteur à livré les cabochons stéatite pour les anodes des 807.
Les suppresseurs VHF ont donc pu y être associés.
La self de choc, qui devait faire au minimum 2,5 mH posait problème.
Plus un seul modèle commercial tout fait dans les tiroirs…
Il était très tentant de construire cette self en utilisant des tores Zinc-Manganèse, qui on un AL important, malgré leur taille réduite.
L’AL moyen étant de 6000, il était facile d’empiler 6 carcasses, pour arriver à un AL de 36000, ce qui permettait également d’avoir peu de tours à bobiner, pour arriver à 8mH, valeur bien supérieure aux besoins.
Mais, pour une choc, ça n’est aucunement un inconvénient.
La raison de cet empilage répond à un critère capital: éviter la saturation magnétique, donc les pertes, et, par voie de conséquence, un fort échauffement des tores.
Cette self de choc sera traversée par le courant continu destiné aux 807, et devra donc avoir une carcasse suffisante pour supporter le flux magnétique.
Ce sera donc un essai, histoire de savoir si la méthode est pertinente ou pas, auquel cas des solutions plus traditionnelles seront employées en cas d’insuccès.
Seuls les essais en réel permettront de savoir si la théorie est viable.
Joli support en 3D ![]()
Stéatite ou porcelaine les casques lourds ?
Stéatite, et pour le support 3D, j’ai relancé l’impression avec du fil noir, et 4/10e en plus sur le diamètre.
. Cela peut-il convenir ?
DG
Bonjour Dominique!
Ces cabochons conviennent pour de gros tubes, comme les 813, ou plus gros encore.
En ce qui concerne les 807, j’ai reçu 20 cabochons adéquats, (9mm), ce qui me met à l’abri du besoin pour un bon moment.
Mais, dans l’annonce Lithuanienne, pour le prix d’une seule pièce plus port, on arrive environ à 27 euro.
C’est plutôt dissuasif…!
Merci pour l’info!
Merci Blaireau.
En effet, ça fait cher !
DG
Salut Blaireau !
Une idée en passant:
Si tu réunis toutes les anodes des tubes en les alimentant via la self de choc HT suivi d’un condensateur sur une sortie en PI et que tu module par les écrans en opposition de phase avec un transfo BF à point milieu tu transforme cet engin en émetteur avec suppression de porteuse DSB … A tester pourquoi pas?!..
Disons que, tant qu’a faire de la DSB, j’en profiterais pour supprimer une des bandes latérales.
Dans tous les cas, je souhaite faire un push-pull en linéaire, et surtout sans transfo de modulation.
Pour la DSB ou SSB éventuelle, c’est une 6JH8 ou plutôt deux qui seront mises à contribution, à savoir une pour la DSB, et une autre pour mélanger le VFO avec la sortie du filtre à quartz.
J’aime bien ces tubes, et j’en avais acheté une bonne provision aux USA avant que les prix du port ne deviennent totalement délirants.
Mais pour l’instant, l’émetteur est prévu pour de l’AM et les QSO araccma.
Feu le père Georges m’avait envoyé des filtres à quartz dans les 5 MHz et des bricoles, lesquels pourraient bien faire leur apparition sur cet émetteur.
Avant de réaliser mon transceiver SSB j’en avait fait un en DSB mais avec un modulateur équilibré à diode et une 6146W au final .
J’ai fait toute l’Europe et plus avec le temps de finaliser l’actuel .
Tu peut le voir sur ma page QRZ.COM.
Le seul soucis avec la DSB c’est de limiter la bande BF au strict minimum sinon la largeur de bande prends des valeurs catastrophiques en plus de prendre le double de la valeur dans le spectre et on se fait engueuler les heures de fort trafic .
Le plus pénible avec la DSB, hormis l’encombrement spectral, c’est que les gens répondent souvent sur la mauvaise bande latérale.
Avec les filtres à quartz, le problème ne se posera pas.
Évidement c’est bien pour ça que je suis passé en SSB .
Par contre j’en ai pas entendu me répondre sur l’autre bande sauf en faisant des éssais volontaires.
Des filtre quartz 5MHz c’est bien comme FI , moi sui en FI de 2500KHz avec 4 filtres :
Deux ; un en USB l’autre en LSB 2800Hz de bande passante pour l’émission .
Et la même chose mais en 3300 Hz pour la réception .
J’ai choisi plus large en réception pour écouter du broadcast sans massacrer trop la musique.
J’ai préféré couper la poire en deux, avec émetteur/récepteur séparés.
Comme je modifie souvent, histoire de vérifier différentes idées, le divorce des deux fonctions facilite bien les choses.
Pour la réception, Georges voulait construire un convertisseur à nuvistors, mais l’histoire s’est terminée trop tôt.
Pourtant l’idée reste, et les enseignements retirés de mon exemplaire 6 MHz pourraient bien servir pour une version 3.6 avec des filtres KVG 9 MHZ.
(Manque encore le transfo de sortie BF sur la photo)
C’est beau mais les Nuvistors sont denrées rares …
J’en ai vu qu’une fois en trifouillant dans la cave de l’ancien Beric .
Bonne idée de faire perdurer la mémoire de Georges en finalisant ses projets !
Très rares, très rares, faut le dire vite.
J’en ai encore au moins 200, issus d’un lot acheté pendant la perestroïka.
Ce sont des copies Russes avec sorties à fils, ce qui résout d’office le problème des supports.
6E12V-V, tétrodes
6S51N-V, triodes
6S53N-V, triodes coaxiales.
Je crois si mes souvenirs sont bons, en avoir vu un dans un oscillo Tektronix avec des fils aussi
Doctsf (Modèles & Marques)
Annonces 


