Mini émetteur GO "de table"

Ca n’est pas le couteau Suisse de F6GUR, mais un programme 100% Blaireau, écrit en VB.
Il comporte deux autres feuilles de calcul, pour respectivement, ZL et ZC.

Il suffit de bouger les curseurs dans le sens voulu, et le soft recalcule instantanément le nouveau résultat.

C’est très rapide, tout en évitant les erreurs de calcul!

Pour être plus précis que Blaireau il faut 869,39 nF, dixit le couteau suisse . :smile:

1 « J'aime »

Bande de pinailleurs! :stuck_out_tongue:

6 messages ont été fusionnés à un sujet existant : Module FM8T (T comme Totolagalène!)

On n’est jamais mieux servi que par soi-même!

2 « J'aime »

Mon impédancemètre chinois, indique 0,87uH…ou 0,87 mH…
Peut être faux…ou pas, le résultat est là, c’est tout ce qui m’interresse.et ça fonctionne.
J’ai bobiné le fil sur la bobine, jusqu’ a un accord dans la fréquence voulue.
La capa en série avec la self participe à l’accord de la bobine.
Tout ceci est fait d’une façon expérimentale.
Pour info, les essais que j’ai fait avec un cadre accordé, ne donnaient pas de meilleurs résultats, quand à la portée, et la puissance HF.
JG

Mon inductancemètre plutôt !

Oups…erreur.

Bonjour
le transistor de sortie étant monté en émetteur suiveur , donc faible impédance de sortie, tout se passe comme si cette capa était en parallèle et constituait la capa d’accord de la self de sortie à peu de choses près .
Il est donc facile de calculer la valeur de la self d’accord

Et il faut prendre quelle valeur ?..ça fait quand même une méga différence !

Un petit schéma du montage proposé par F4FIT
serait le bienvenu !

Bonjour @Jardine_Jean-Claude, je suis ravi de vous retrouver ici :smiley:
Il y a une quinzaine d’année je dévorais votre site rempli de pépites, site que je ne retrouve plus. Et d’ailleurs vous y décriviez un montage de mini émetteur AM tout à fait innovant qu’aujourd’hui encore je n’arrive à comprendre le fonctionnement : comment un 4049 peut servir d’ampli HF !

Finalement, lequel entre vos 2 montages suggérez-vous ?

Bonjour,
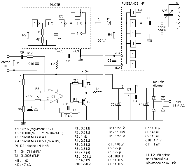
Les circuits CMOS 4049 et 4050 peuvent fournir un courant de sortie relativement élevé (quelques mA) par rapport aux autres circuits de la même série et on peut relier les sorties en parallèle.
Le montage GO a une porté très faible : « sur la table ».
Un montage plus élaboré :

Bonjour @philippedc

Ce schéma, que je découvre, est fort intéressant !
Plusieurs amateurs ont utilisé le 4049 comme oscillateur et comme « ampli HF… »
Un schéma similaire est aussi disponible dans l’ouvrage EPR de Daniel Maignan et Serge Logez.

Avec quelques amis nous avons imaginé un montage qui est très proche de ce concept que nous avons baptisé MiniTx PO-GO, qui a l’avantage de générer deux porteuses simultanées (une en PO et une en GO) et de diffuser une source sonore issue d’un module Bluetooth.
De nombreux amateurs l’ont déjà réalisé avec succès.

Vous pouvez retrouver cette aventure sur ce fil du forum.

Le dossier complet de réalisation (schéma, notice générale, assistance au câblage, y compris le fichier du circuit imprimé), est disponible sur le site du MiniTx, en libre accès.

Un document d’étude décrivant exactement le fonctionnement permet de comprendre comment la fonction première du 4049 a été détournée d’une part en oscillateur et d’autre part en ampli HF modulé.

Une vidéo de démonstration est en cours de réalisation et sera publiée prochainement sur ce forum, avec l’application du cadre TSF détourné lui aussi en mode émission !

1 « J'aime »

Très belle réalisation, merci pour le partage. C’est toujours amusant l’utilisation détournée de ces composants.
Je me demande si je ne vais pas démarrer une collection de mini émetteurs AM…
Personnellement et cela n’engage que moi, je préfère les émetteurs qui émettent de… la radio. Genre streaming internet vers AM, plutôt que le Bluetooth qui nécessite un appareil supplémentaire (smartphone).
J’ai partagé un extrêmement simple micro émetteur à base d’un esp32 et d’un cadre. Cependant le cadre doit être vraiment à proximité de la radio, or je n’ai pas le wifi partout dans la maison…
J’ai un autre mini émetteur PWM avec un Arduino Uno et un ampli en classe D, sous 12V et une antenne de 5m ça couvre toute la maison. Seulement c’est bluetooth et rajouter un esp32 à un atmega328 c’est gâcher.
Mon problème avec l’esp32 avec ses 3.3v de dynamique ne peut pas attaquer le transistor MOS du classe E. Et pour le moment je n’ai pas réussi à réaliser un « préampli » simple qui tienne ces fréquences.
Voici le schéma de l’émetteur Arduino


Schematic_AM transmitter_2023-08-26.pdf (54,2 Ko)

2 « J'aime »

Il faut aller le chercher sur web.archive.org maintenant, comme tous les sites perso Orange :

Merci !

1 « J'aime »

Bonsoir, dans le genre ultra simple qui n’utilise en tout et pour tout circuit actif un 4069

Les explications sont données là : Small AM MW Transmitter using Logic Gates

1 « J'aime »

attention il ne faut surtout pas utiliser un B
si non la porte mise en mode lineaire ne tarde pas a claquer avec un modele B

2 « J'aime »