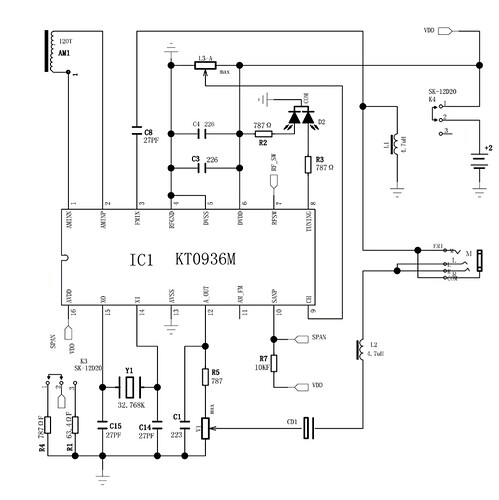
Montage tuner FM avec ampli EBL21 EF22 et 6E5 dans coffret

J’enlève le 50uf qui est en parallèle sur la résistance de 1k?
La resistance d’anode si je la diminue, la tension va augmenter et pas le gain?
Dans le data de EF86 si j’augmente Vb (donc Va?) le gain augmente :thinking:. Je reprends une aspirine :rofl:

Screenshot_20240823_095248_Drive

J’ai possibilité de faire une alimentation g1 negative si besoin. Le tranformateur est avec 4v, 6v et ht

je vous ai dit que cela ne servait a rien de regler un gain BF par G1
cela fonctionne parfaitement en HF mais c’est nul en BF
cela ne sert qu’a faire grimper la distorsion .
si on diminue Ra le Va augmente et le gain diminue
et il y a une autre technique pour modifier la charge uniquement en dynamique c’est de diminuer la Rg1 de l’EBL1
mais attention faut pas aller trop loin la distorsion va augmenter

1 « J'aime »

Désolé mais j’ai du mal avec la théorie :face_with_peeking_eye: je garde mon schéma et je diminue Ra qui est a la base 100k, je diminue dans quel ordre?
Et l’idée de passer en mode triode? Si elle est bonne comment fait-on?
Merci beaucoup!

tu peux diminuer jusqu’a moitie
perso je preferes les penthodes
moins delicates a mettre en oeuvre que les triodes car leur courant plaque est quasi independant de la tension anode
mais les fans de hifi ne jurent que par les triodes affaire de religion plus que de technique

Daccord, je vais cabler tout ca et écouter le résultat!

Je me demandais s’il etait possible de faire fonctionner un EM84 ou équivalent à la place de la led de reception D2?
Le 6v pour les filaments est redressé simple alternance puis il y a un regulateur 3,3v pour le tuner.
Je sais que l’oeil magique sera soit ouvert soit fermé, ca me convient.
Auriez-vous une idée de comment faire?
Merci beaucoup, bon week end!

Le plus simple : un petit relais faible consommation à la place de la LED (penser à la diode de roue libre pour ne pas tuer le module).
Un poil plus compliqué : un transistor MOSFET qui supporte la HT et qui accepte une faible tension de commande de gate pour passer en saturation.
A la réflexion, c’est mieux de commuter le relais via un petit transistor NPN genre 2N2222, car on ne sait pas trop quel courant est capable de délivrer la sortie LED. Avec les actuelles à faible consommation, il suffit d’un courant ridicule pour les faire briller de mille feux.

1 « J'aime »

Bonjour

Votre indicateur EM… est alimenté par la HT en permanence, il va falloir une tension négative de grille variable en fonction de la LED allumée / éteinte.

Je vous propose de le faire avec un opto coupleur (le modèle n’est pas critique, 4N35, TIL111,… peu importe tant qu’il est avec un transistor de sortie)

C’est un montage que j’ai fait pour mettre un décodeur stéréo « Kemo » dans un poste Grundig. D3+C3 génèrent une tension négative, à partir de l’enroulement filament.
La diode de l’opto OK1 est connectée à la place de la LED de votre montage, ou en série avec elle. Quand votre IC pilote la led, le transistor de l’opto OK1 commute et envoie le -V à la grille de l’EM.
Les résistances R3 et R4 sont à déterminer expérimentalement, vous pouvez partir par exemple avec 100k pour R4 et quelques k pour R3.
R4 met la grille à 0V quand OK1 est bloqué (LED éteinte) et R3 envoie le -V quand OK1 est actif (LED allumée)
La partie du dessus avec D1, D2, C1, C2, R1 servent d’alimentation pour le module décodeur dans mon montage, ce n’est peut être pas nécessaire pour vous…
Voila pour vous inspirer, cela fonctionne très bien. Ici ce fut fait pour commander la partie indicateur stéréo d’un EMM803, mais cela peut être appliqué pour piloter la grille de votre EM.
Des essais à faire, je vous livre ceci pour idée de départ !

Cordialement,
Thierry

3 « J'aime »

Merci beaucoup a vous deux!

Travail du jour: mise en place du haut-parleur, découpe et fixation de la vitre.

Ca rend bien je trouve

1 « J'aime »

Bon j’ai sorti la perceuse :scream: voilà le resultat :slightly_smiling_face:

20240824_135444

1 « J'aime »

Du coup, il lui manque un oeil ! :astonished:

Voilà voilà

Ah oui un EM… il n’y avait pas la place, je vais mettre un 6E5 que j’ai en stock

1 « J'aime »

Bonjour,
Juste une question pourquoi sur le schéma est il indiqué -5v?
Si je fais 6v redressé: 6,3×1,41= 8,88v, je ne comprend pas du coup le 5v :thinking:
8,88v est impeccable pour moi vu que le tube 6E5 a besoin de -8v et qu’il y a le transistor en série ca me fera environ -8v.
Y a t’il un risque de mettre une alimentation plus élevée sur la grille d’un oeil magique? -10v par exemple au lieu de -8v?

Bonjour Nicolas

C’est un redressement simple alternance sur mon schéma…

Cela convenait très bien pour la commande de la petite partie (indication stéréo) du EMM803, mais ce sera insuffisant pour faire bouger suffisamment un 6E5.

Pour une tension supérieure, il faut alors partir sur un montage doubleur, comme la partie du dessus de mon dessin, mais en inversant les polarités des diodes et condensateurs !

Voici une suggestion (dessin rapide fait ce matin, je n’étais peut-être pas encore bien éveillé, à vérifier et tester !)
Partant du 6,3V il faut faire un doubleur de tension avec deux diodes et deux condensateurs + R de charge (j’ai mis ici 10k, à essayer)
Vous aurez alors une tension négative plus élevée qu’avec une simple diode, la tension devrait faire autour de -10V (indiqué -V sur le croquis)

Pour commander la grille de l’oeil il y a deux possibilités, voir sur la droite du dessin.

Le montage du dessus envoie à l’oeil une tension négative quand la LED de l’opto est allumée, tandis que le montage du dessous fait l’inverse : la tension est négative à la grille de l’oeil quand la LED est éteinte.
Pour R4 prendre par exemple 100k, et pour R3 quelques k (à essayer).

Voila des pistes d’expérimentation ! Désolé de ne pas venir avec quelque chose de « tout cuit » avec les valeurs pile-poil, mais c’est très vite testé et mis au point sur un bout de platine d’essais ou même câblé en l’air…

J’ai aussi dessiné un fusible de faible valeur en série avec le « piquage » sur le 6,3V pour alimenter ceci : c’est pas inutile vu le courant de court-circuit que peut débiter un enroulement de chauffage ! Un fusible 50 ou 100mA retardé est ok.

Bonnes expérimentations !
Thierry

1 « J'aime »

Super, vraiment merci c’est top!

Appliquer-10V a la place de -8V sur 6E5 ne pose pas de problème?

Je ne pense pas. Mais de toutes façons, R3 et R4 font diviseur de tension, en jouant avec les valeurs de ces résistances, il est possible alors d’avoir la tension souhaitée sur la grille de l’oeil !
Juste rester avec des valeurs dans les dizaines de kΩ, cela ne sert à rien d’avoir un courant « important » circulant dans le transistor de l’opto-coupleur (le courant de grille de l’oeil pouvant être vu comme nul ou quasi par rapport au courant dans le diviseur R3/R4). Voir les caractéristiques de l’optocoupleur choisi pour le Imax dans le transistor.

1 « J'aime »

Merci!
Oeil magique fixé!
C’est bien de tout garder, je suis de ce genre, je garde tout quand je démonte quelque chose.

20240825_095935

1 « J'aime »

Pour fixer le châssis au coffret j’utilise des cornières sur lequelles je soude un écrou (soudure a l’argent, très solide).

20240825_102812

2 « J'aime »

Ce n’est plus de la radio mais de la chaudronnerie … :joy:

3 « J'aime »