dessouder d’un cote le condensateur de liaison anode preampli > grille ampli BF de puissance C39
ça crachotte toujours ?
si oui
faire ensuite la meme chose sur les grilles du push C45 et C54
dessouder d’un cote le condensateur de liaison anode preampli > grille ampli BF de puissance C39
ça crachotte toujours ?
si oui
faire ensuite la meme chose sur les grilles du push C45 et C54
Salut Rémy
Pour comprendre : tu penses qu’un des tubes peut être à l’origine du bruit ?
un des tubes ou une resistance qui fait du bruit ou une capa
la solution est de diviser le probleme
voir si le push fait ou non du bruit tout seul
ensuite on ajoute les etages les uns apres les autres
Salut Rémy,
C’est l’étage déphaseur qui introduit le bruit. Les capas de l’étage sont neuves et récentes, mais les résistances bien que neuves, sont anciennes ; j’imagine qu’il faudrait remplacer successivement celle de grille (R28) et de cathode (R33) ? Pour la lampe, je n’en ai pas en stock ; peut-être que Gilles en aurait une autre à me céder.
bon cela a avancé*
pour dedouaner la lampe met de R neuves partout
surtout celle ou il circule du courant en premier
anode , cathode
les anciennes R carbone aglomere font du bruit quand elles sont traversées par un courant
tu en a peut etre une qui fait le zouave
Il m’est arrivé d’avoir ce genre de bruits à cause de mauvaises soudures ou des coulures de flux devenues conductrices également.
OK, je vais remplacer ces 3 résistances successivement. Je me demande d’ailleurs si c’est une bonne idée de m’obstiner à utiliser des résistances de ce type.
Une question qui n’a rien à voir sur le schéma de l’étage préampli : en position PU, la cathode de la 85 est polarisée par R32 (et découplée par C46) ; en position radio, elle est à la masse. Pourquoi cette différence de polar ?
J’ai vérifié les soudures en tapant dessus ; elles sont OK.
sans doute elle est utilisée en detection grille ( regime non linéaire) en radio
je regarde le schema complet
bien non finalement ils utilisent la tension detectée pour polariser la triode
vois pas bien l’utilite au premier regard sur le schema
Bonjour la compagnie
Je me remets à la reconstruction ce poste, après une longue interruption.
J’ai décidé d’utiliser des composants (R, C) modernes pour la suite ; c’était déjà le cas des capas, commandées chez « Ask Jan First », et qui ont un look rétro. Je vais arrêter d’utiliser des résistances agglomérées NOS, car beaucoup ont trop dérivé pour être utilisables.
Malgré le changement des R de cathode et de grille de l’étage déphaseur, le crachouillis est toujours là. Je vais maintenant changer R34,35 et 36. Si ça ne résout pas le problème, je verrai avec @Gilles_MEZONNIAUD s’il lui reste une 6A6.
A suivre donc…
Michel (F1GOC)
Michel, il ne me reste plus de 6A6, il me semble avoir cédé la dernière à quelqu’un, il y a déjà un bout de temps, mais je ne me rappelle plus à qui.
A +.
Bonsoir la compagnie,
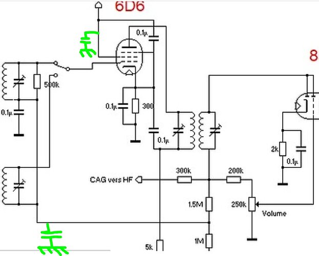
J’ai recâblé l’étage ampli MF autour de la 6D6 ; la mélangeuse (6A7) n’est pas installée. L’ampli MF fonctionne, mais avec une tension Va trop forte (215 V contre 170V d’après la doc en ma possession), ce qui indique un courant Ia trop faible . Les tensions Vk et Vg2 sont correctes. De plus, l’ampli entre en oscillation pour certains réglages du transfo MF de sortie.
Toutes les capas de découplage de cet étage sont ramenées au même point (cathode de la 6D6), comme suggéré par le schéma.
Des idées ? Merci d’avance.
Michel (F1GOC)
deja calculer le courant anode de la 6D6 avec la R d’anode
et verifier si cela correspond au point de fonctionnement sur les courbes du tube
Salut Rémy, Ia=0,7 mA ! On devrait être vers 8 mA …
le VG2 et le VG1 correspondent a 8 Ma anode ?
la R de cathode est bonne R20 ?
si oui a ces questions c’est le tube qui est pompe
Si je lis bien les courbes, pour Vg1=-3V et Vg2=100V, on est à 8mA plaque.
Et c’est bien ce que je mesure pour Vg1 et Vg2. En fait, le courant de cathode (2.8V/300ohms=9 mA) est récupéré par l’écran.
Donc tube HS ?
je le pense
Merci Rémy ! Je vais donc chercher une autre 6D6.
Bonjour la compagnie,
Pas encore reçu la lampe envoyée par Gilles…
En attendant, j’ai pris la 6D6 ampli HF pour la mettre en ampli MF. Le courant anode est maintenant d’environ 6 mA, ce qui me semble plus conforme au datasheet.
En revanche, l’oscillation sur 472 kHz est toujours là, et bien costaud.
En regardant le schéma (retracé en respectant les connexions du schéma original), on voit que le retour à la masse de plusieurs capas de découplage passe par le découplage de cathode, notamment le découplage du +100V qui alimente l’anode de la 6D6.
C’est un curieuse façon de faire, non ?
Michel (F1GOC)