De toute façon , la qualité d’un ampli ne dépend pas que de sa courbe de réponse
Chacun de nous à aussi une courbe de réponse de son audition différente
Donc un auditeur trouvera un ampli très bon alors qu’une autre personne pourra trouver le son de cet ampli très mauvais
Tout cela est très subjectif
Bonjour,
oui, c’est assez subjectif …Et c’est parfois inutile ou contreproductif …
Notamment dans l’exemple ci dessus ou la charge est constitué de compression à pavillon type Bouyer Bireflex !
(Il est en effet totalement inutile d’avoir une belle courbe de réponse bien plate de 20Hz à 20 000Hz alors que les H.P sont complètement incapable de la reproduire, et on risque en outre et avec un excès de graves, de détériorer ce type de H.P …Dans ce cas là, une bande passante du type de celle du téléphone suffit ! )
a -3dB
la prochaine fois que je l’aurai en main je referai des mesures.
j’ai tout mesuré bande passante et distorsion il y’a 10 ans,mais j’ai tout perdu lors d’un changement de PC.
cordialement
Alain F6hju
Pas mal!!!
Me reste à trouver le transfo torique (j’en ai un, mais sans point milieu au primaire) et je teste!!!
Bonne soirée,
Bonjour à tous,
ne trouvant pas de torique avec point milieu au primaire, plan B que je soumets à vos critiques:
2 transfos 220V, identiques, primaires en série, secondaires en parallèle, qu’en pensez-vous?
bonjour
ici https://fr.rs-online.com/web/p/transformateurs-toriques/6719139
ton plan B ne marchera pas,question de couplage,les prix ont bien augmentés .
Alain
Bonjour,
Toroidy en Pologne peut fabriquer n’importe quel transfo torique sur cahier de charges avec des prix raisonnables.
toroidy.pl
Cdt,
Gérard
Ca ne marchera pas.
Le pushpull demande un transfo a point milieu, car cela permets d’annuler la composante continu dans le primaire qui va saturer le noyau
Bonjour à tous,
Cela fonctionnera donc très bien avec des amplis ne demandant pas de courant continu dans le TS : ampli circlotron (Electrovoice) ou ampli SEPP (Philips) Bien à vous,
Christian
Bah , justement , y 'a des normes pour éviter ça .
bonjour
oui mais dans ces ampli ,pas besoin de primaire a point milieu.
2 transfos ne sont pas equivalents a un seul transfo avec bobinage a point milieu
l’annulation du champ magnetique continu ne se fait pas pour push classe A ou AB
en classe B c’est possible
Bonjour,
https://www.mouser.fr/ProductDetail/Triad-Magnetics/VPT12-2080?qs=wkKrz7WmEgPD1%2FTPLM0oiQ%3D%3D
25VA, 2x6V, 2x115V, mais il existe d’autres tensions et puissances dans cette série dont j’ai déjà acheté quelques modèles.
Le 100VA.
Juste une question : pourquoi rechercher des transfos d’une telle puissance pour un pauvre ampli de moins de 10 Watts ?
bonjour
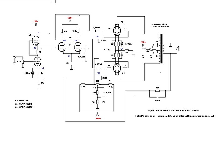
mon ampli fait 35 watts,et plus le tore est gros plus la bande passante sera grande (moins de spire,moins de pertes)
cordialement
Alain
La, j’ai de gros doutes ![]()
bonjour
et pourtant ça marche trés bien ![]()
il est évident que ça dépend des tubes de sortie,entre un PP de EL84 et un double PP de 6AS7 les impédences trés differentes.
cordialement
Alain
A lire ![]()
Un schéma, peut-être?
Doctsf (Modèles & Marques)
Annonces 