Bonsoir,
je viens donner des nouvelles !
Merci pour les valeurs de condo ! 
Je n’ai pas trouvé d’autres personnes possédant cet appareil sur d’autres forum …
De plus, le CV utilisé est un CV de récup ! il y a des traces de brassage d’anciens câbles sur le dessus. Donc appareil bien bidouillé par le passé …
Voila après remplacement des condos, mis en place des nouveau tubes qui était manquants ( et qui proviennent de @slouptoouut ) et d’un gros nettoyage du tout :
{Cliquez ici pour visualiser les images}
Après de premiers tests, j’ai une HT à 197V et un courant de 14.8 mA ! ma HT devant être entre 180 et 200V, tout est ok !
En position pure (et mod extérieur, mais ça c’est normale d’avoir du bruit ici si rien n’est injecté ^^ ) J’ai du bruit, impossible d’avoir quoi que ce soit que du bruit et encore du bruit …
{Cliquez ici pour visualiser l'image}
:
Apres 10min de fonctionnement, je remarque que la HT est montée à 220 V pour un courant de 14.1 … pas glope ! ça devrait être inférieurs à 200V …
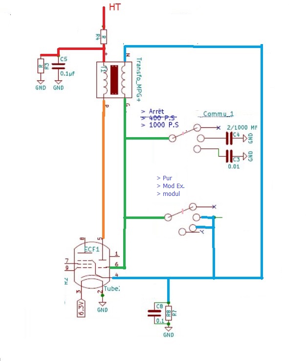
N’arrivant pas à faire fonctionner l’appareil, je le dépanne et commence à suivre le schémas pour voir si il n’y avait pas un cc ou un câble coupé.
Gagner ! c’est la liaison du bloque « selecteur capa » qui s’est dé-soudé !
Et la, on commence à avoir quelque chose d’intéressent : !
{Cliquez ici pour visualiser les images}
C’est déjà bien ! mais je n’ai pas de modulation d’amplitude … seulement un signal plus ou moins sinusoïdale. Le câblage actuelle serait donc bien faux ?! Ici, j’ai utilisé un tube ECF1
De plus, la HT est à 230v au lieu de >200V ! J’ai enlevé la partie « EM4 » pour éviter de compliquer mon dépannage. Ce ne serait pas du à ça, cette HT trop haute ?
De plus, quand je me suis placé sur le sélecteur « module », j’ai eu des espèce de sinus trés déformées pendant ~5sec, puis plus rien, puis un son pas cool, comme si une fusée d’artifice était lancée, un son qui va dans les aigu. Et depuis, à chaque fois que je me place sur la position « module », j’ai ce son qui arrive ! (je débranche immédiatement l’appareil pour ne rien endommager.) En position « pur », je n’ai plus ce problème.
Je n’ai pas réussi à identifier le composant qui produisait ce bruit (pas de HP sur cette appareil, donc mauvais signe … )
Merci pour le complément d’info pour le dépannage de l’autre radio ^^
J’avais misé sur cette solution :
demonter le HP et rebobiner la bobine avec peut etre la chance que la coupure se trouve au debut
operation delicate mais faisable si on est minutieux , vous trouverez sur les forums radio les procédures de reparation des HP a excitation
Finalement, je n’ai pas eu de chance ! la coupure se trouvait tout à la fin
J’ai pu réparé la bobine, le poste fonctionne maintenant sans problèmes ! 